管理咨询所涉及的专业服务范围广泛,按照管理咨询服务方式在中国本土市场多年咨询实践的客户需求惯例,可以划分为:调研诊断类咨询、方案交付类咨询、实施辅导类咨询、长期顾问类咨询和计时服务类咨询等;按照市场主体的经营管理功能,可以划分为:发展战略、商业模式、组织管理、股权设计、人力资源、品牌管理、市场营销、研发与创新管理、采购与供应链、生产运营、流程管理、项目管理、财务管理、风险管理、组织文化、环境社会和公司治理(ESG)、知识产权、标准化管理、信息化管理和数字化咨询等;按照管理咨询服务对象性质,可划分为:企业管理咨询、事业单位管理咨询、社会团体管理咨询、政府机构管理咨询等。
以深圳市为代表的大湾区管理咨询行业的各类企业基本上涵盖了上述管理咨询服务的范围,为充分展示大湾区管理咨询公司的风貌,我们根据管理咨询公司不同的服务产品、服务对象、服务模式以及企业的规模、历史、核心竞争力等因素,筛选出12家典型企业,同时加上具有代表性的典型咨询机构“上海天强管理咨询有限公司”和“北京和君集团有限公司”,对他们的业务范围与专业能力等概况进行介绍。
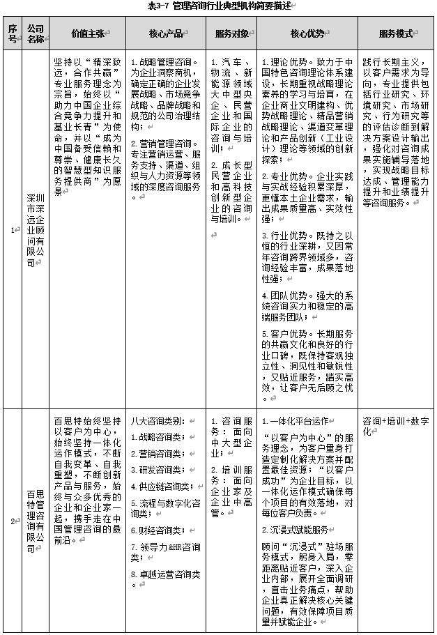
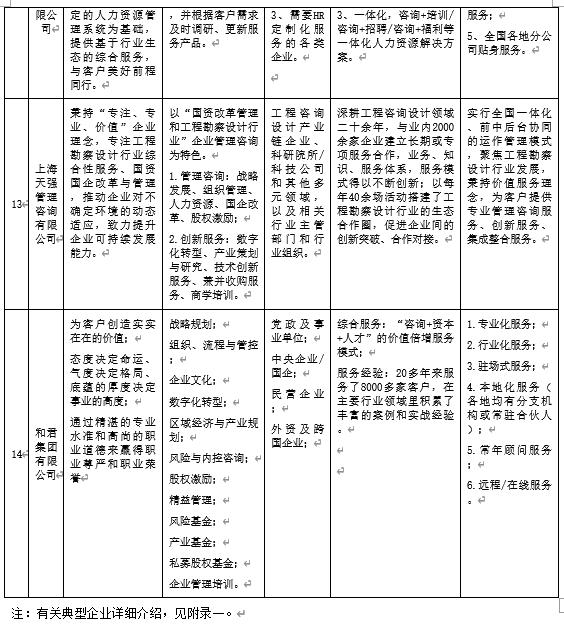
本报告中所指的“典型企业”是指知名度较高、创办时间长、商业信誉好、有发展潜力和综合实力强的企业,要求企业在咨询理论的独创性与特色性、咨询市场实践的影响力和自身信息化、数据化建设探索取得成效,具有行业先进性、示范性和代表性。我们在这里所介绍的典型企业,并不是什么全能冠军,也没有什么全能冠军,而是在不同服务板块或领域,某一个方面相对比较突出、比较专业的管理咨询企业。这样有特色的咨询和培训公司在行业健康发展中会发挥一定的“专精特新”带头作用。我们分别从价值主张、核心产品、服务对象、核心优势、服务模式五个方面对这14家典型管理咨询机构进行简要描述。如需进一步了解每一家典型咨询机构更详细的介绍,可以参见本书的附录一。


表3-7
管理咨
询行业

深圳市管理咨询行业协会