(一)7s 是什么
世界著名的咨询公司麦肯锡发明了7s工具,经过多次的实证,他们认为一个成功的公司,就在于制订适当的战略以达其目标,建立适当的组织结构,以贯彻战略,并装备具有有效信息系统、计划系统、控制系统和奖励制度的组织以完成各项工作。其关键性的观念为出发点是战略而不是组织结构,公司首先应该决定今后往哪里走。其次是发展一个组织架构和机制,这是成功必备的硬件。
另外,还有四个要素是成功的软件:
第一个是作风,意指公司人员具有共同的行为和思想风格和精神面目,显示出一种与众不同的,而为公司内部每一个成员所接受的工作态度和原则,是企业价值观的外在表征。例如,麦当劳的每个员工都对顾客微笑;IBM公司的职员在同顾客交易中都很内行;
第二个要素是技能,意指公司人员应具备和掌握的各种技能。如财务分析和营销计划即为实现公司战略所需要的技能。
第三个要素是人力资源管理,公司应该聘用能干的人,并安排适当的工作,以便充分发挥他们的才能;
第四个要素是共同的价值观念,意指企业成员拥有共同的指导性价值和使命,拥有为公司每一个成员所了解、接受,并乐于去实践的驱动力和信条,是企业凝聚力的源泉和核心。
(二)7s 之——激励机制与考核
1. 激励机制
只有在适当的激励机制作用下,才能实现“人尽其用”的有效状态,因而每个企业都要考虑激励机制的设计和选择问题。
企业激励机制是执行条件的一部分,是执行力好坏的必要条件。现代企业总是追求发挥每一个人最大潜能,实施激励机制是达到目的有效办法,执行力的生成与养成是以企业切合实际的激励机制为依托和载体。可以这样说,企业没有一个好的激励机制,肯定是没有执行力。试想,没有激励,好坏一个样,员工就没有动力,最起码违背了管理的基本原理,管理的对象是人,而人是有感情和需求的,企业员工需要好的机制和氛围,才能发挥更大的效率。所以说,不少企业出现“上有政策,下有对策”,“雷声大雨点小”,领导布置任务,一级一级打折扣,结果不了了之,敷衍了事,一定程度上说明了企业激励机制存在问题。
笔者总结的八招有效激励员工的措施如表9-1所示。
表9-1八招有效激励员工措施


福特的激励措施
老福特首先利用流水线批量生产汽车,使汽车从富人的奢侈品走入美国工薪阶层家庭。为配合新引进的生产方式,他还采取了另一项重大举措,就是大幅度提高工人工资。他在1914年将工人的日工资从不到2.5美元提高到5美元,即著名的“5 美元日工资”的薪酬标准。当年美国人均年GNP在385美元上下,行业内工人日平均工资约为2.5美元,一辆汽车的价格才几百美元,“5美元日工资”的标准似乎令人难以置信,一时成为美国各地报纸热炒的新闻。
其实,老福特这样做并非像当年媒体所说的是“慷慨义举”,而是针对当时管理环境和竞争压力所采取的应对措施。在20世纪早期的美国汽车城底特律,工人与工厂仍沿袭一种传统的半松散式的雇佣关系:有活时工人来工厂上班,没活时工人回家。
工厂无须在停工时给工人发工资,工人自然也没有义务对雇主做出长期稳定工作的承 诺,因而劳工流动率很高,纪律性也较差。这对老福特推行流水装配线的生产方式极为不利,大幅提高工资对降低劳工流动率和改进工作质量具有激励作用。另一方面,流水线使每辆汽车组装工序的用工成本从以往的12个小时降低到不足2个小时,单位产品工时的节省为提高工时报酬提供了经济可能性。
由此可见,“5 美元日工资”本质上是一项激励措施。现代经济学从委托-代理关系和信息不对称角度理解激励机制的重要性和困难性。老福特在雇佣工人时,一个主要要求是工人能长期稳定地工作,而且要保持“清洁、冷静”的高效率状态。获得哪些工人能长期稳定地上班并严守纪律这类信息需要支付成本,更经济有效的方法反倒是出一个远高于市场行情的工价,让工人自我约束。
2. 考核机制(平衡计分卡 BSC)
平衡计分卡就是根据企业组织的战略要求而精心设计的指标体系。用其创始人的话来说,平衡计分卡是一种绩效管理的工具。它将企业战略目标逐层分解转化为各种具体的相互平衡的绩效考核指标体系,并对这些指标的实现状况进行不同时段的考核,从而为企业战略目标的完成建立起可靠的执行基础。
3. 平衡计分卡的指标体系设计
在选择考核指标时,首先要注重保持与企业战略规划的一致性和可行性,所提出的指标不但与企业中长期战略目标密切相关,还要与短期计划要求相协调相配套。同时,在选择考核指标时,还要遵循 SMART 原则,即具体的 (Special)、可衡量的(Measurable)、可达到的 (Attainable)、相关的 (Relevant) 和有时限的 (Time-based)原则。
其具体要求是:① Special——目标必须尽可能具体,缩小范围;② Measurable——目标达到与否尽可能有衡量标准和尺度;③ Attainable——目标设定必须是通过努力可达到的;④ Relevant——体现其客观要求与其他任务的关联性;⑤ Time-based——计划目标的完成程度必须与时间相关联。
此外,在选择考核指标时,还要注意考核指标的可操作性和易理解性。
例如,某销售公司提出了以下一些业绩考核指标:①及时收回货款;②扩大市场份额;③节约销售费用;④保障配件供应;⑤提供满意服务;⑥保证数据准确。
乍一看这些考核指标还可以,但认真去分析就会发现,这些指标既没有量化也难以实施和监控。
例如,某建筑材料销售公司,在分解客户年度指标时,对其客户改善程度考核的量化指标是:某类客户购买本公司产品份额的年提高率,即假定 2003 年某类客户购买100吨建材,从本公司购买了40万吨,占总购买量的40%;2004 年某类客户购买200万吨建材,从本公司购买了20万吨,占总购买量的60%,比上一年度提高了20%,这说明本公司与某类客户的关系有了明显的改善。反之亦然。
为了提高客户对企业的满意度,企业客户服务或销售部门还可以与客户一起,制定一个涉及服务态度、供货质量、送货时间、售后服务、价格执行、信用度等多项内容的改善方案,并且该方案所涉及的内容应当是可以监测和评估的,这样到考核期结束时,上级的考评就有了更加客观和全面的依据。
同样,从公司人力资源部门来看,财务指标可以包括全员劳动生产率和人工成本两类指标,具体量化后的年度考核指标分别是:全员劳动生产率提高5%;人工成本下降3%。
员工学习和成长发展指标可以体现在:员工知识技能水平的提高程度、员工的受训率等一些指标上,这些指标也完全是可以量化的。
例如,本年度内公司技术工人中取得高级技师资格证书的员工应当超过20%;一线员工的受训率达到80%。间接的考核指标可以是产品质量检验合格率、事故率、培训效果的投入产出率等。
公司人力资源部门的考核指标体系确定之后,应当根据各个职能和业务部门的具体情况,对指标进行分解,将各项指标落到实处。相关单位要完成这些指标需要得到公司人力资源部门的支持,而人力资源部门要完成总目标也同样需要各个相关单位的有效配合。这样双方在公司人力资源管理战略目标的实现上,在如何定编定岗定员定额,如何确定员工绩效考评以及员工的薪酬水平,如何开展企业培训提高员工综合素质等方面达成共识,并采取相应策略和措施,促进各项工作的顺利开展。
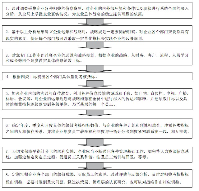
4. 实施平衡计分卡的基本步骤
实施平衡计分卡的基本步骤如图9-1所示。

图9-1实施平衡计分卡的基本步骤
5. 实施平衡计分卡应当注意的问题
平衡计分卡作为企业的一种战略管理模式,它是对欧美先进企业管理经验的高度概括和总结,因此,我们实施平衡计分卡时,应当注意处理好以下几个问题:
(1) 必须量身定做。平衡计分卡不是一张简单的卡片,而是一个“包罗万象”的母版,任何组织要应用它,都必须针对企业自身的情况量体裁衣,BSC 只能借鉴,不可能照搬;
(2) 坚持全员参与。平衡计分卡关系到企业的方方面面,涉及企业的各个子系统和分支系统,要设计出科学可行的平衡计分卡,并得到很好的实施,离不开企业全员参与,因为平衡计分卡的应用不但涉及企业未来发展和整体利益,而且也涉及每一个岗位、每一个部门,乃至每一个员工的工作和切身利益;
(3) 做到反复沟通。平衡计分卡不是一个单薄的平面,而是一个分层次的立体网络,不管是设计还是运用实施平衡计分卡,均需要组织上下的反复沟通与磨合,只有这样才能减少组织中的摩擦和能耗,实现最佳的协调与平衡;
(4) 及时进行调整。平衡计分卡形成后并非一成不变,在实施的过程中,可能会出现一些不合理、不完善的地方,需要及时进行修正和调整。
(三)7s 之——沟通机制
GE前总裁杰克·韦尔奇曾有一个比喻:“企业的组织就像是一幢房子,当一个组织变大时,房子中的墙和门就越多,这些墙和门就阻碍了部门间的沟通和协调。而为了加强沟通和协调,你必须把这些墙和门拆除。”这就是执行组织框架的全部意义。
企业的运行不仅仅依赖于部门团队的沟通和协调,更要依靠跨部门的沟通和协调。事实上每个行业、每个企业都有自己的特点,关键不在于采取什么样的组织架构,而在于部门之间的协调能力,这就要依靠企业的执行流程来保证。同时应该赋予员工统一的执行工具,来保证组织中的所有员工使用相同的语言进行沟通。
游戏:快乐传真这个游戏相信很多人都玩过,即使没有玩过,相信在电视里面也看到了。游戏规则是这样的:一般有5个人来参加这个游戏,5个人按照无规律的先后顺序排成一纵队,每个人戴上耳机,然后主持人先跟第一个人说一句指定的话,然后由第一个人依次往后传播这句话,不过得有个条件那就是不可以把耳机摘下来,并且只能做手势或者是利用肢体语言来传达话语的意思,让别人猜测,等人领悟了后,再依次向后面一个人传达。当一轮游戏完成下来,我们就发现了一个有趣的现象,刚开始传播的那句话,到第5个人的时候已经完全不是当初那句话的意义了,相差甚远。当然这其中有参与游戏人员的不规范性导致了结果的偏差,90%以上的原因还是沟通 造成的结果偏差。
建设一个高效率的内部沟通机制,是企业管理的基础。如果这个基础打不好,那么企业的沟通机制也会像快乐传真一样越传越离谱,企业也不可能有长远的发展。企业管理就是需要不断的沟通再沟通,直到问题解决为止。
1. 沟通机制的作用
(1)可以有效地减少对决策思维的降解时间,得到有效的意见反馈,从而更快地在行动上进行分解,使决策得以高效地执行,有效地纠正决策的失误和决策思维上的理解偏差;
(2)可以使办事程序简化、手续简化,节约时间,提高工作效率;也可以使企业各个部门之间相互了解,有助于培养整体观念和合作精神,克服本位主义倾向;还可以增加员工之间的互谅互让,培养员工之间的友谊,使员工提高工作兴趣,改善工作态度。
2. 沟通机制的原则
沟通机制的原则如图9-2所示。

图9-2沟通机制的原则
(1)双向沟通原则:企业的沟通必须是双向的,这样可以保证企业沟通的正向性和准确性。往往我们忽略的是自下而上的沟通方向,使企业内部沟通信号被误解,造成沟通的障碍。
(2)规范性原则:用什么样的方式、格式、语言,要有规范。这样就不会因不同的沟通方式而产生信息差别。
(3)文字性原则:一般企业的正式沟通必须是文字性的。
(4)保密性原则:企业内部沟通必须有其保密性,建立信息保密级别,授权沟通查阅级别。这样可以保证企业的商业机密不至于泄露。
3. 沟通机制的关键
沟通机制的关键如图9-3所示。

图9-3沟通机制的关键
延伸阅读:欧莱雅的沟通机制
与高层沟通
欧莱雅高层与员工的沟通也起到很好的激励作用。欧莱雅中国公司的总裁盖保罗会利用各种机会在各种场合与员工沟通,每一次的新员工培训,向新人介绍欧莱雅,激励他们在欧莱雅实现梦想。
“欧莱雅会议”各种会议包括:
(1) 公司管理委员会会议——每个月,公司上层管理委员会定期开会,会议的内容主要是关于公司的重大决策、重要问题的沟通与讨论。
(2) 事业部层面管理委员会——每个季度,公司各事业部的部门经理在一起召开事业部管理委员会会议。
(3) 不定期会议——公司各个部门的经理会不定期举行本职能部门的会议,沟通公司最新动态,传达公司的决策等。
内部媒体
欧莱雅集团办有专门的杂志,发布集团业务发展的信息,介绍公司最新动态。
欧莱雅中国办有《Contact》杂志 , 在欧莱雅中国员工范围内发行,起到信息沟通的作用。内部媒体还包括欧莱雅的内部网站。巴黎与新加坡的培训中心还将每年的培训课程安排等信息专门制作成刊物或光碟,发送给欧莱雅全球公司。
内部公共关系
欧莱雅在公共关系部设有内部公共关系专门的岗位,有专门人员来负责公司内部员工以及欧莱雅中国与巴黎总部的沟通,内部公共关系沟通人员通过员工调研、满意度调查等来了解员工对公司、工作的满意度;组织公司内跨部门的员工沟通活动,每年公司有特别的预算支持员工开展各种活动。
自上而下的沟通
欧莱雅中国总裁盖保罗经常给员工发E-mail,告诉员工公司的发展情况,以及他的想法。盖保罗更喜欢面对面沟通,他一直保持着一个非常可贵的习惯,公司每一次新员工的上岗培训他都会到场,与新员工面对面进行长时间的沟通。
自下而上的沟通
员工认为不公平的事情,可以通过多条渠道反映问题。到人事部投诉是其中渠道之一,人事部会谨慎、认真地去调查与处理。员工还可以给总裁盖保罗写匿名信,反映问题。盖保罗会非常重视,有时会转给人事部,由人事部在保密的状态下认真调查。
欧莱雅拥有开放、平等的沟通环境,员工可以与上级主管进行公平的争论,虽然中国的员工非常尊重上级,但欧莱雅管理层还是致力于鼓励这种沟通方式,并营造公平活跃的沟通氛围。
(四)7s 之——人员
企业有无执行力,关键看有没有选对合适的人。从某种意义上说,选对人意味着企业领导者成功了一大半。
GE 前 CEO 杰克·韦尔奇认为“管得少,就是管得好”。如何才能管得少又管得好?干部是关键!当然制度也很重要,但制度是要靠干部去执行的。所以韦尔奇每年把大量时间花费在干部选拔和培养上。同样的情形也发生在通用汽车公司。
在斯隆“主政”的40多年间,他亲自甄选公司的每一名负责人——制造经理、审计员、工程经理、总机械师,乃至最小的附属部门的负责人。
合适的人才才能保证执行,谈到管理的执行,总离不开人的因素。随着企业的发展,企业要将人的事当成头等大事来做,多花些心思和精力去考虑、研究、评估和培养,这是任何人都代替不了的,也是无法授权的事情。要投入大量的时间和精力,因为人才培养是一家企业生存和发展的基础。
做到量才适用,仅以工作适用性来选择人,不感情用人,要有足够的勇气“动刀”优异者和不良者,干部的选择强调两种人可用:一种是真正的人才,既有规划能力又有强烈的执行能力,可赋予重担,让其独当一面;另一种是普通的干才,虽然没有规划能力,但服从性高,可以不折不扣地去执行,企业需要很多这样才能的人。绝没有第三种人才,即无能力又不肯执行的人。这样的好处是:第一种人可以给其舞台让其发挥;第二种人无规划能力就坚决服从,否则绝对不用。
企业招人要符合企业的需要,要选择积极、实干而且实践能力强的人。不要听他说能做什么,而是看他做过什么,能力的高低取决于实干的程度,以明确的标准招人,再用这些标准去评估。
有些企业招收任何员工都要做背景调查,不仅是核实他履历的真伪,更是一个诚信的调查。对于一个高层主管,更要求企业领导亲自打电话给他先前的主管,了解更为重要的信息,避免企业用人的失误。沉下心,多花心思在人的方面一定是值得的。
1. 如何提高中层管理人员的执行力
执行力就是企业中间层理解并组织实施的能力。相对于决策层定位于“做正确的事”来说,作为执行层的经理人的定位应该是“做事正确”;相对于操作层员工“做事正确”的定位来说,作为执行层的经理人的定位又应该是“做正确的事”。
中层经理人既是执行者,又是领导者。他们的作用发挥得好,是高层联系基层的一座桥梁;发挥得不好,是横在高层与基层之间的一堵墙。
企业决策层对各种方案的认可,需要得到中层的严格执行和组织实施。如果企业全体中层队伍的执行力很弱,与决策方案无法相匹配,那么企业的各种方案是无法实施成功的。
2. 执行力不强的 3大表现
执行力不强的3大表现如表9-2所示。
表9-2执行力不强的3大表现

3. 提高中层的 8项能力
中层经理人不论是作为一名执行者、还是一名领导者,都必须通过别人来完成任务。要做个“服众”的经理人,应该有意识地提高以下八项能力,具体如表9-3所示。
表9-3提高中层的8项能力


4. 领导力更需提升
一个部门经理提高完成任务执行力的过程,其实也就是提高自身对部门员工领导力的过程。因为要提高执行部门的执行力,不是光靠经理一人所能完成的,而是要靠带领部门所有员工共同努力才能完成的。说到底,对上提高执行力、对下就要提升领导力。
那么,怎样才能提升领导力呢?除了提高以上八项能力之外,还有最重要的两点:
(1)学会用老板眼光看企业
在老板看来,管理很简单,就是两件事:一是扩大业务范围,增加业务收入;另一件事就是降低管理成本,控制运作费用。其实这两件事,最终是一件事,收入减去成本,减去费用,就是利润。所以归根结底老板是看利润的,利润要从管理中来。
(2)从被领导中学习领导
在领导人看来,领导也很简单,就是两件事:一是用人,内圈用德、外圈用才,用人所长、容人所短;二是激励,解人之难、记人之功,通过正面激励,引导下属往前跑,通过负面激励,推着下属往前走。要知道,任何领导都是从做下属开始的,谁都不可能一步登天当领导。在每个人的成长过程中,你会经历大大小小许多领导,只要你用心学习,不管是好领导、还是坏领导,你都可以从正反两方面学到经验和教训,这对你将来当好领导是十分珍贵的。
(五)7s 之——价值认同
一个团队,组织框架是骨骼,文化是其灵魂,没有灵魂的团队好比一部缺少润滑剂的机器,磨合往往出现故障,效率不高、内耗甚多、管理成本较高。在我们的日常销售管理工作中,营销队伍往往缺乏一种共同的价值观,缺少默契,常常会遇到很多的销售经理痛斥自己下属的无能、执行力匮乏、自私、没有思路与激情。建立一个团队的文化应该是每一位一线销售经理不容忽视的问题。
徽商新锐史玉柱可谓大起大落,但有一支20多人的销售队伍一直紧随其后,不论在其辉煌之际,还是在落魄之时,他们一起经历着“巨人”的沉浮。中国俗话有“树倒猢狲散”,是什么让这“二十几杆枪”一直跟随史玉柱起落沉浮?我想应该是种文化,一种忠诚的团队文化。历史上的“戚家军”、抗日的“铁军”都是一种团队文化的最好佐证。
企业价值观的认同是否一致,关系企业的发展与提升,企业价值观是战略的根本所在。企业组织制定战略以后,就需要全体成员积极有效地贯彻实施。价值观正是激发人们的热情,统一群体成员意志的重要手段。企业的文化影响企业的战略决策,企业价值观是企业领导者和全体员工对企业的生产经营活动和企业人的行为是否有价值及价值大小的总看法和根本观点。企业价值观指引企业前进的方向,并提供评价工作好坏的标准。企业价值观决定企业的个性,使企业具有自己的独特风格和面貌。紧紧围绕价值观制定战略,这样才会有战略的认可和战略的顺利执行。
应用管理制度与文化理念对员工行为的作用机理,可以设计出“自我与超我结合、文化与制度并重”的管理体系来实现企业的价值认同,设计方法可以分为三步走,如上图。
企业为达到自己的根本目标,实现根本宗旨,要提炼或设计出明确的核心价值观和核心理念,并在其指导下,提出每一个分系统的理念或价值观。
海尔的企业精神是“敬业报国,追求卓越”,这种精神体现在质量管理上,就是“零缺陷、精细化”;体现在销售上,就是“先卖信誉、后卖产品”;体现在产品开发上,就是“客户的难题就是开发的课题”;体现在市场开发上,就是“创造需求、引导消费”;体现在服务上,就是“零距离、零抱怨、零投诉”……将这些精神、理念或价值观进行宣传,让员工进行学习、体会、进而产生认同。
(六)7s之——团队力、组织力
从运作市场的角度来看,注意力仅仅集中在产品形式和外观上是很片面的,同样,老是聚焦在概念和卖点上也是脆弱的。另外,仅强调功效和促销等营销手段也有不足的时候,从产品本质来看,产品本身不具备说话的权利,一切发言权均需要来自于市场的验证。因此,良好的团队力、组织力和执行力才是赢得市场的根本保证。
对于个人执行力的重视和对组织执行力的忽视是我们企业普遍存在的问题。而实际上,个人执行力的判断是比较容易的,我们只需要去观察他的做事方式和成效就可以了。并且,一个组织即使找到一群个人执行力强的员工,也未必能建立起高效的组织执行力。企业执行力的关键在于组织执行力而非个人执行力。
1. 从“桶壁效应”来看组织力、团队力与执行力
(1)形象比喻:
想象一下,把一截圆木插进一个装满沙子的桶里,会怎么样呢?
圆木从上向下,用力不够,进沙的深度必会流于浅表;用力过猛,超过桶壁材料所能承受的极限,这个桶不是破壁就是脱底。
如果圆木的直径与桶的直径有恰到好处的间隙,或者圆木的下端能牺牲一些直径(比如把它削得不是平头),如果圆木进入桶内的速度也刚巧合适——那么桶底不会脱,桶壁不会破,圆木也会到底——所不同的是,多余的沙子会顺着桶壁向上被挤得从桶沿溢到外面。理论上说,插入桶内的圆木有多大体积,被挤出去的沙子就应该有多少。
把桶想象为一个组织,把圆木想象为管理高层需要向下贯彻的组织意志,那么沙子就是阻碍组织意志贯彻到底的执行障碍。借助上述物理现象,思辨三者的相互关系,便可以发现一个非常有意思的规律,姑且称之为“桶壁效应”(如图9-4所示)。

图9-4桶壁效应
组织意志半径的长短与组织层级的高低成正比,也就是说,层级越高,组织意志的沟通与认同就越容易,与之相对应,组织层级越低,其对高层执行意志的障碍也容易越大;桶壁的材料强度越高,对强势组织意志的耐受力就越强……
(2)“执行障碍”之类
如果说圆木象征着组织意志,那圆木上一定刻满了企业的生存理由、战略规划、长期利益等醒目的字眼,深藏其后的底蕴则只有最高管理当局最明白。
如果说组织如桶,那么决定桶壁强度和韧性的一定是健全的管理体制、明确的奖惩导向和源自企业历史、深得员工认同的企业文化。
大雁迁徙飞行是一个很好反映团队力、组织力的经典故事,我们通过对大雁飞行的启示来了解团队力、组织力的积极作用。
雁的启示:
现象 1:当雁鼓动双翼时,对尾随的同伴都具有“鼓舞”的作用,雁群一字排开呈 V 字形时,比孤雁单飞增加了百分之七十一的飞行距离。
启示:与拥有相同目标的人同行,能更快速,更容易地到达目的地,因为彼此之间能互相推动。
现象 2:不论何时,当一只雁脱离队伍,它马上会感受到一股动力阻止他离开,借着前一只伙伴的“支撑力”,它很快便能回到队伍。
启示:如果我们与雁鸟一样聪明的话,我们就会留在与自己目标一致的队伍里,而且乐意接受他人的协助,也愿意协助他人。
现象 3:当带头的雁疲倦了,它会退回队伍,由另一只取代它的位置。
启示:在从事困难的任务时,轮流担任与共享领导权是有必要的,也是明智的,因为我们都是互相依赖的。
现象 4:队伍中后面的雁,会以叫声鼓励前面的伙伴继续前进。
启示:我们必须确定从我们背后传来的是鼓励的叫声,而不是其他的叫声。
现象 5:当有雁生病或受伤时,其他两只会由队伍飞下协助及保护它,这两只雁便一直到等它康复或死亡为止,然后它们自己组成队伍再开始飞行,或者去追赶上原来的雁群。
启示:如果我们与雁一样聪明的话,我们也会互相扶持,不论在困难的时刻或在坚强的时刻。
延伸阅读:GE为何做到高效执行
建立企业内部的执行体系是解决这个问题的关键所在。那么对于一直处于高速发展却缺乏完善制度的中国企业来说,又该如何建立起高效的执行体系? GE 作为一家世界一流的企业,它的执行力绝对是“数一数二”的,因为它本身就有着非常完善的执行体系。
1. 建立组织执行力
无论是在GE时,还是离开GE后,总有人问GE的员工:“为什么GE的电子商务起步比别人晚,却成就比别人大?”“为什么摩托罗拉发明了六西格玛而GE 做得比摩托罗拉都好?”原因很多,但是“组织执行力”无疑是最主要的因素。正是组织执行力使我们的团队无论是在思想上,还是行动上保持一致,向着统一的目标前进。从某种意义上来说,GE是除去纪律部队之外,这世上执行力最强的组织。
2. 构建执行框架
现代企业的运行不仅仅依赖于部门团队的沟通和协调,更要依靠跨部门的沟通和协调。事实上每个行业、每个企业都有自己的特点,关键不在于采取什么样的组织架构,而在于部门之间的协调能力,这就要依靠企业的执行流程来保证。同时应该赋予员工统一的执行工具,来保证组织中的所有员工使用相同的语言进行沟通。
3. 制定执行流程
执行流程不仅仅保证企业能为今天的战略实施找到适合的人才,同时也为企业的长期战略发展储备足够的未来人才。同时必须提供一个完善的论功行赏机制,确保正确论功的前提下,再进行正确的行赏。
执行流程的另外一个重要作用是及时发现那些绩效差的人员,并区分出哪些人应该离开公司,哪些人应该调换岗位,并为他们制定技能培训计划。在 GE,有着这样一条“活力曲线”的标准:① 有很强的精力 (Energy);② 能够激励 (Energize) 别人实现共同的目标;③有决断力 (Edge),能够对是与非的问题做出坚决的答案和处理;④坚持不懈地实施 (Execute)。通过这条“活力曲线”,GE 很好地把员工进行区分。
4. 寻找执行工具
国内的很多企业在学习GE,他们在寻找GE的成功因素,并且归纳了很多。但是有一点他们始终忽略了,那就是GE拥有一个非常完善、高效的执行工具。
执行工具可以确保执行团队找出企业的问题,特别是一些跨部门的问题,并且赋予执行团队切实有效的方法来找到解决问题的答案,同时,也是最重要的是,这些工具保证了这个过程中团队的成员能非常坦诚地进行交流和沟通。
在 GE,人们建立起了一些非常高效的执行工具。如,QMI(快速市场信息),主要用于检测计划实施进度和让企业各部门分享其他部门信息的工具;Work-out( 群策群力 ),是GE内注重变革、去除官僚、解决跨部门和跨地区问题的工具;6 Sigma(六西格玛),则作为GE的重要管理语言,从客户的需求出发、提升生产力、提高产品质量、降低成本的工具。
这些执行工具在GE的企业执行文化建立的过程中和解决跨部门、跨地区和跨事业部的问题时起到了至关重要的作用。
一个企业如果能够建立起这样的执行工具就可以让它的员工按统一的方式来处理工作中出现的问题,就可以做到用统一的语言来进行沟通,而不至于“你讲你的,我做我的”。
5. 塑造执行文化
GE是最具执行文化的公司,但是“执行文化”这一词在GE的字典中是没有的。我在GE的感受是,当我们开始某个项目后,特别是那些跨部门的项目,我们的流程和使用的执行工具就不停地推动着我们前进。有效的实施体系和开放的沟通平台让GE成为世界上执行力最强的企业。
而国内的企业有个非常有意思的现象,当一个企业出现问题的时候,人们往往喜欢从企业文化上找问题,但是又发现即使找到了问题所在,想要扭转企业文化是非常困难的。其实文化首先是个结果,然后才是手段。执行文化更是如此!
很多企业家曾经问我如何建立企业的执行文化,殊不知整天叫嚷着建立执行文化,认为执行文化建立后就可以为企业带来强有力的执行力,而忽视团队管理者执行力的提升、执行流程的完善和执行工具的开发,执行文化的建立简直就是空中楼阁。因为,事实上执行文化是组织执行能力提升的自然结果,而不必刻意去追求。
当你在设法提升管理者的执行力、完善执行流程和开发执行工具的同时,你已经为你的企业的执行文化定了基调。为什么已经下达的战略执行不力?原因不外乎两个方面:一个方面是流程,如果连流程都没有制订出来,还谈什么按制度办事?第二个方面是人,就算有世界上最好的流程制度,没有称职的人,没有称职的员工,那还不等于是空谈?再加上缺乏实时的监控和报告,无法将结果和绩效考核挂钩,这样的战略执行当然会出现问题!

朱玉童