精品银行跨区域经营八大运营模式
“单一城市制经营”过去曾是一些中小银行与国有银行、股份制商业银行等其他商业银行的主要区别。2006年,这一制度约束从监管层面开始放松以来,中小银行的扩张之路有所突破。下文拟对近年来中小银行中城市商业银行探索跨区域发展的典型模式进行比较分析,为中小银行的精品银行建设跨区域经营提供借鉴。八大模式主要包括:直接设立分支机构、联合重组、整体收购、参股控股、接收国有银行网点、开设村镇银行、设立异地代表处和业务联合合作。如图4-1所示。

图4-1 精品银行跨区域经营八大模式图
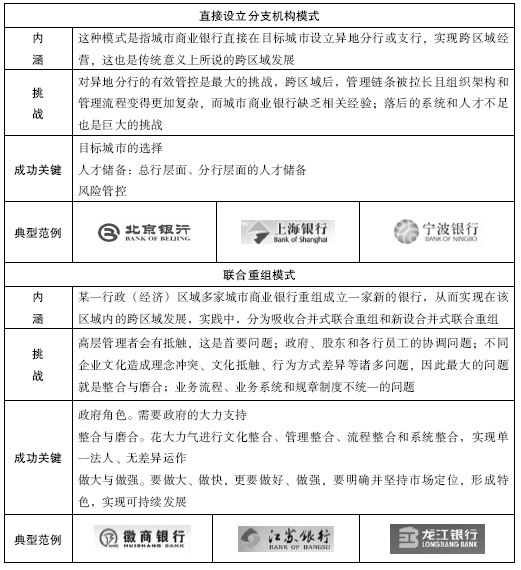
(一)直接设立分支机构与联合重组模式
直接设立与联合重组模式分析如表4-1所示。
表4-1 直接设立与联合重组模式分析

(二)整体收购与参股控股
整体收购与参股控股模式分析如表4-2所示。
表4-2 整体收购与参股控股模式分析


(三)接收国有银行网点与开设村镇银行
接收国有银行网点与开设村镇银行模式分析如表4-3所示。
表4-3 接收国有银行网点与开设村镇银行模式分析


(四)设立异地代表处与业务联合合作
设立异地代表处与业务联合合作模式分析如表4-4所示。
表4-4 设立异地代表处与业务联合合作模式分析

(五)精品银行跨区域经营的模式选择
跨区域经营的八大模式打破了长久以来的禁锢,跳出了单一城市经营的模式,上述八大跨区模式各有千秋,中小银行在精品银行建设合理布局过程中需根据以上关键成功要素分析,结合本行情况,选择适合自身特点的经营模式,制定合理规划、采取相应措施。
联合重组模式由地方政府主导完成,在并购完成后地方政府往往出现政府职能错位,尽管地方政府在并购后的银行中没有股份,但仍具有强大的控制力,行政权力甚至超过了股东权力。因此,合并重组模式不能作为精品银行跨区域经营的优先选择。
整体收购城市信用社、接收国有商业银行网点和借助大股东设立代表处的模式,均有其特殊性,因而只是个案,不具备可复制性;业务联合合作的模式可作为辅助模式,不能作为主流模式。
和以上的其他模式相比,直接设立异地分行模式在网点布局的选择上限制最少,理论上可以在全国所有城市开设异地分行,而且和徽商银行的并购模式、整体收购城市信用社、接受国有商业银行网点模式相比,由于不需要复杂的谈判、协调、审批、人员安置、文化磨合等环节,因而效率更高。更重要的是,直接设立的异地分行的经营活动,既不受总行所在地政府的干预,又不受分行所在地地方政府的干预,可以独立自主地开展业务活动。
直接参股模式即以股权投资为切入点探索联合发展开展合作,不失为较好的合作方式。因为这种模式耗时较短、成本较低,不仅无损于地方政府的控制权,而且还有助于提升本行的管理水平,增加对当地经济发展的信贷支持。同时,通过较为深入、持续的业务联合和管理融合可以取长补短,一旦今后各方面的条件成熟,由参股变为并购便可顺理成章、水到渠成。
村镇银行的设立受国家支持三农经济发展等政策的庇佑,门槛相对较低,不仅可以作为探索跨区域发展的最佳资本运作模式,权衡跨区域发展的战略风险,还可以检验精品银行建设跨区域发展的市场竞争能力极限,测评金融品牌和企业文化扩张能力,是一种跨区域经营良策。
精品银行跨区域经营八大模式的考量如表4-5所示。
表4-5 精品银行跨区域经营八大模式考量
模式名称 | 主流模式 | 辅助模式 | 不采取 | 条件限制 |
直接设立 | ||||
联合重组 | ||||
整体收购 | ||||
参股控股 | ||||
接收国有银行网点 | ||||
开办村镇银行 | ||||
设立异地代表处 | ||||
业务联合合作 |
精品银行在跨区域经营过程中采用联合重组模式,政府介入太多、限制条件多,不宜采取这种模式;设立异地代表处、接收国有银行网点、整体收购模式受严格条件的约束,且收购和整合过程过于复杂或难以实现。所以,可选取异地设立分行模式、直接参股模式和设立村镇银行模式作为跨区域经营的主流模式选择,业务联合合作作为辅助模式。下面将分析直接设立分支机构跨区模式典范上海银行、直接参股模式典范南京银行。
经典案例:上海银行、南京银行的跨区域经营模式
(一)异地设立分行模式典型案例——上海银行
上海银行宁波分行的正式开业标志着我国首家城市商业银行跨省市设立分行的完成。这是我国第一家城市商业银行实现跨省市设立异地分支机构,上海银行宁波分行的成立不仅在其发展史上具有划时代的意义,而且这也是我国城市商业银行跨区域发展的重大突破,甚至对银行业的成长具有深远的意义。
作为城市商业银行跨区域发展的先行者,上海银行在跨区域发展经营方面进行了积极探索。上海银行在跨地区发展中坚持“立足地方、服务市民、坚持中小”的零售银行市场定位。在此基础上,根据所进入市场的不同情况,因地制宜, 细分市场,发挥总分行联动的优势,以中小企业、个人金融、资金营运、中间业务作为重点业务领域,并相机抉择参与部分大型项目,培育、强化核心竞争能力,深化零售银行的市场定位和经营特色。
1.上海银行直接设立分支机构的基本步骤
(1)依据银监会的要求自评
《股份制商业银行风险评级体系(暂行)》出台后,上海银行迅速组织力量对照银监会标准,从资产安全状况、资本充足状况、盈利状况、管理状况、市场风险敏感性状况和流动性状况等各个方面对自身的经营管理情况做出了细致、全面的分析与评价。同时,有针对性地提出一些整改措施,明确工作的重点和方向,并落实到具体部门实施。这对提高上海银行的风险管理和内部控制能力,增强核心竞争能力,提升经营管理品质都具有一定的积极作用。
(2)接受监管部门的现场检查
在中国银监会的委托和帮助下,上海银监局依据内部控制的基本原则,从各项业务的风险的评估与识别、信息交流和反馈、监督评价与纠正、内部控制措施、内部控制环境等方面,对上海银行内控管理水平进行了科学评估,特别是重点评估了上海银行对分支机构的管控能力。上海银行也积极配合监管当局的评估和调查工作,并不断完善自身的不足之处。
(3)成立专门的工作机构
上海银行由行领导亲自挂帅组建了专门负责跨区域经营和分行筹建具体事宜的工作小组,并制定了较为周密的跨区域经营的可行性方案,起草了《上海银行异地分支机构内控管理试行办法》,体现其内控先行的原则。同时,对异地分行的组织结构、内部管控机制、市场定位与发展战略目标、业务需求方案、风险管理与稽核监督体制、人才和技术的引进等方面做了大量的研究和准备。
2.通过“三个联动”的机制创新,在竞争中打开市场
“三个联动”与“两个机制”如图4-2所示。

图4-2 上海银行的“三个联动”与“两个机制”
(1)公私联动。异地分行在开业初期受网点限制,根据长三角地区民营经济发达,企业资金与个人老板资金关联度较高的特点,创新营销模式。在积极发展对公业务的同时,公私联动,积极参与个人领域的竞争。
(2)本外币联动。为适应长三角地区外向型经济发展特点,开业时就立即申请开办外汇业务。
(3)总分行联动。充分利用长三角经济一体化发展和企业交融运作的特点,实现总分行联动,相互推荐跨区域运作的优质客户,并向其提供一体化的金融服务。
(4)强化管理。异地分行坚持“安全性、流动性、效益性”原则和“内控优先”原则,坚持速度、效益和质量的有机统一,加强制度建设、强化制度执行、加大监督和违规处罚力度,使一切工作规范、有序地进行。
(5)创新机制。异地分行与地市分支机构不同,存在一定的特殊性和差异性,既要服从当地的监管要求,还要符合当地经济发展和市场竞争的特点,异地分行应因地制宜,以灵活的营销机制、激励约束机制赢得客户、吸引人才、开拓市场,增强灵活性、提高竞争力。
(二)股权合作模式典型案例——南京银行
南京银行在中国银监会批准的前提下,成功地通过控股的方式获取日照银行18%的股权,从而成为日照银行的第一大股东。经过几年的快速发展,南京银行与日照银行以股权为契合点着重打造了一种新型的跨区域联合发展模式,也让众多由于资金限制而无法异地直接开设分行的城市商业银行看到了希望。就在成功地参股日照银行的年末成为了央行公开市场一级交易商重点联系机构,同时拥有了国债、银行次级债、政策性金融债、企业短期融资券等多项债券承销资格,在债券市场享有较高的声誉。
2002~2005年,南京银行又先后引进了境外战略投资者——国际金融公司(IFC)和法国巴黎银行,并发行了8亿元长期次级债券。南京银行在引进境外战略投资者、完善内控体系、创新业务及投资债券等方面有着丰富的经验。
近几年,日照银行作为一家地理优势明显、发展迅速的城市商业银行,截至2010年末,日照银行的本外币存款余额达到305.77亿元,占日照整个银行业金融机构的22.29%,在日照市的市场占有率第一。作为一家实力雄厚的上市银行,南京银行逐步拓宽自己的发展区域,直接开设大量的异地分支机构显然需要更多的成本。同时,日照银行尽管发展前景不错,但其劣势在于很难获取资本补充、业务结构单一和内控体系并不完善。如果南京银行将自身引进境外战略投资者的成功经验和内控管理水平深层次地引入日照银行,而日照银行通过与南京银行开展全方位深层次的业务合作,在快速发展的基础上双方能打造共赢的局面。
1.股权合作的基本步骤
首先,按照双方约定,由南京银行先派驻一名董事到日照银行,担任董事会风险管理和发展战略委员会委员,并与董事会和相关专门委员会共同参与决定重大事项,同时就整个银行长期规划、发展战略、内控管理模式、财务体制和风险防范体系建设等问题提出有益的建议。
其次,2007年初,南京银行抽出20多人组成评估小组,对日照银行2006年度各项经营状况进行评估,出具了长达40页的《管理建议书》,并参照监管法律法规,结合南京银行经营管理实践,在六大方面提出了管理建议。这六大方面分别是:信用风险、市场风险、流动性风险、法律与合规风险、内部控制、资本与财务。
2007年5月,由南京银行负责协调,派出日照银行的管理层到法国巴黎银行学习培训,通过学习发达国家商业银行先进的管理理念,日照银行管理层对发达国家先进的商业银行的经营管理模式有了较为深刻的认识与理解,拓宽了经营管理思路。法国巴黎银行派驻南京银行的专家和管理人员也先后亲临日照银行,就风险管理与财务管理方面的问题相互沟通与了解,提供一些积极的建议。
最后,日照银行和南京银行开展了授信业务合作,以此来提高银行的金融服务质量。两家银行同时加强资金领域方面的合作,南京银行定期为日照银行提供相关业务的培训和指导,使其资产和债券结构更加合理,同时通过各种方式满足日照银行的流动性需求,还通过买卖和分销债券的方式满足日照银行债券投资方面的需求,它们同时还扩大了票据业务合作的规模,有效调剂了双方资金余缺。
2.股权合作的优势
(1)按照市场原则进行引导,实现规模经营。资本规模较小的中小银行自身抗风险能力较弱、发展空间有限,这些都使其经营风险增加,并在一定程度上阻碍了银行产品的创新和业务的发展。资本重组在某种程度上可以实现经营规模效应和财务协同效应,通常能达到“1+1>2”的整合效果。
(2)引入更加合理的公司治理结构。公司治理对企业的发展尤为重要,一个合理的公司治理机构能使公司经营合理化。南京银行组织架构如图4-3所示。

图4-3 南京银行组织架构
(3)提高了对客户的融资服务能力。两家银行对优质客户进行联合授信,给予日照大型企业2.8亿元的贸易授信融资额度,这既满足了客户的大额资金的需求,又避免了单户授信的比例较高所带来的风险。

崔海鹏