第五节SPC程序文件

1.目的

应用SPC方法对生产过程中产品加工数据进行统计和分析、验证过程能力、寻找产生变差的原因、并进行持续改进,确保生产过程处于受控、稳定的状态。

2.范围

适用于本公司生产加工过程的过程能力研究。

3.相关文件

数据分析控制程序、SPC手册第二版本2005

4.权责

4.1 品保部:负责按照APQP计划进行过程能力的分析、项目主管负责过程改进。

4.2品保部:检验员负责按照抽样计划进行数据的收集、描点、报告异常。

4.3品保部:质量工程师负责对批生产产品过程的异常情况进行原因分析、制定整改方案。

4.4品保部:质量部质量工程师每月对现场收集的数据进行能力分析。

4.5工程部:协助对不满足过程能力的过程制定整改措施、相关部门配合。

5.相关术语

5.1 SPC:Statistical Process Control (统计过程控制)三个字首的简称,是一种为了理解、控制和改进过程能力,通过统计技术系统的收集、生成和分析数据的方法,从而达到保证产品质量的目的。SPC是一种预防性的工具,用于减少过程问题的产生。

5.2 变差:同一过程生产出来的产品或是特性不可能完全相同,因为过程中存在变差源(人、机器、材料、方法、环境、测量),这种差异也许很大,也许很小。

5.3 变差的普通原因:如果仅存在变差的普通原因,随着时间的推移,过程的输出形成一个稳定的分布并可预测。普通原因通常需要采取系统措施、需要有管理层授权才可行动以消除普通原因对过程的显著影响,普通原因影响到每个零件。

5.4 变差的特殊原因:如果存在变差的特殊原因,随着时间的推移,过程的输出不稳定也不可预测。特殊原因通常采取局部措施可以消除,不会影响到每个零件。

6.作业指导流程

6.1进行MSA分析

R&R< 10%时才能用于过程控制,R&R< 30%时可根据情况选择用于过程控制。

6.2 SPC抽样策略

为了满足统计过程控制的目标,抽样计划必须确保:

(1)样本内变差包含了几乎所有由普通原因造成的变差;

(2)样本内变差精确地再现了由普通原因造成变差的主要影响。

(3)子组内不存在由特殊原因造成的变差,即所有特殊原因造成的影响都被限制在样本之间的时间周期上。

抽样计划作为控制计划的主要组成部分之一(对于不受控的情况,在控制计划的“反应措施”一栏还需根据抽样计划定义围堵策略要求),抽样计划需考虑的项目:抽样大小、抽样频率、抽样类型。

1)抽样大小:计量型数据子组容量,推荐最少取3至5个连续零件;计数型数据样本容量,一般不少于500(20-25组,每组至少25个数据)。

2)抽样频率:根据材料、工具、作业者、环境等的变化以及平均运行长度的影响来决定抽样频率。

6.3控制图

6.3.1控制图的用途:

A、提供可靠的信息用于判断何时需要(或不需要)对过程采取措施;

B、帮助维持过程在统计受控的状态;

C、为过程性能表现的沟通提供一种通用的语言;

D、评价并激励持续改进成效;

E、如果运用得当,可以从技术上证明生产能力的改善;

F、通过对过程的预见,可以有效的预防问题的发生;

G、可以防止不必要的过程调整;

H、提供诊断信息;

I、提供关于过程能力的信息;

J、区别特殊原因和普通原因变差;

6.3.2 控制图的基本构成

6.3.3 过程控制限——统计控制限均值+/-3σ

6.3.3.1 计算过程均值(X)和平均极差(R)

X=X1+X2+…+XK/K

R=R1+R2+…+RK/K

式中:K为组的数量。

6.3.3.2 计算均值的上(UCLX)、下(LCLX)控制限和极差的上(UCLR)、下(LCLR)控制限

UCL X=X+A2R

LCL X=X-A2R

UCL R=D4R

LCL R=D3R (每组样本容量小于7时,不予考虑)

式中:A2、D4、D3为常数,随每组样本容量的不同而不同,见下表:

表6-5-1 均值计算示意表

6.3.4控制图表的基本构成

图6-5-1 X-R控制图

6.3.5控制图的关键要素

控制图日志说明:1、在过程最初的分析期间,关于哪些可能成为特定过程的潜在特殊原因的知识可能是不完善的。因此,最初的信息收集活动可能包括了那些被证明并不是特殊原因的事件。2、应该包括变差的任何潜在来源(例如:班次、机器设备、材料批次、刀具、夹具、模具等的变更)以及对不受控信号(OCS,Out of Control Signal)所采取的任何解决措施。

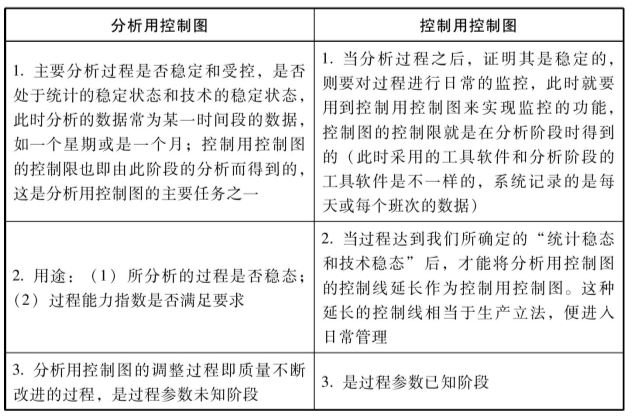
6.3.6 分析用控制图VS.控制用控制图

表6-5-2 分析用控制图VS.控制用控制图

6.4 控制图使用流程

6.4.1 创建过程均值和控制限

Step1,根据数据类型和抽样计划确定控制图类型

Step2,使用收集的数据计算过程均值和控制限

Step3,计算绘图比例并将数据点,过程均值和控制限绘制在控制图上

Step4,查找不受控的点:

A、确定为什么不受控

B、纠正过程的问题,例如抽样计划、数据收集方式等。

C、如果已识别出特定原因,消除该不受控的点并且用增加的额外数据点代替

D、重新计算过程均值和控制限

E、重新计算比例并将修订后的数据点、过程均值和控制限绘制在图上

F、继续重复抽样过程直到所有必须的点都受控,这就建立起了正确的过程均值和控制限。

6.4.2 使用控制图

6.4.2.1 根据抽样计划继续收集并绘制数据点,查找不受控信号。

6.4.2.2 如果发现不受控信号立即采取行动:

A、确定根本原因

B、在图表上或是控制图日志中标示根本原因

C、采取行动消除根本原因并防止它再次发生。

备注:控制限一般在过程发生改进,并且是知道变化原因的情况下才需要更新。

6.4.3 分析极差图和均值图

6.4.3.1 首先分析极差图上的点

​  首先分析极差图再分析均值图,找出特殊原因变差数据。由于不论解释子组极差或子组均值的能力都取决于零件间的变差,因此首先分析R图。

​  对于极差数据内每个特殊原因进行识别、标注、分析,制定纠正措施并防止其再发生。但是,应注意并不是所有的特殊原因都是有害的,有些特殊原因可以通过减少极差的变差而对过程改进起到积极的作用。应对这些特殊原因进行评定,以便在过程的适当地方使之固定下来。

6.4.3.2 分析均值图上的点

​ 当极差受统计控制时,则认为过程的分布宽度—子组内的变差是稳定的。此时应对均值进行分析,看此期间过程位置是否改变,由于X的控制限取决于极差图中的变差——系统的普通原因变差有关。如果均值没有受控,则存在造成过程不稳定的特殊原因变差。

​ 对于均值图中每一个失控的点进行过程分析,确定特殊原因的产生理由,纠正并防止其再发生。

6.4.4判稳准则和判异原则

在由分析用控制图向控制用控制图转化前,需要对过程判读,这时需要用到:判稳准则和判异原则。

A、​ A、判稳准则

​  控制图上连续25个点,界外点数为0

​  控制图上连续35个点,界外点数为≤1

​  控制图上连续100个点,界外点数为≤2

B、判异原则

​  在控制限之外的任何点

​  9个连续的点在中心线的同一边

​  6个连续的点连续上升或下降

​  14个连续的点交互上升和下降

​  3个点中有2个都在A区或之外

​  5个点中有4个都在B区或之外

​  15个连续的点在任一个C区

​  8个点在C区之外

6.4.5​ 特殊原因的不受控信号6.4.6 数据类型与控制图的选用

6.4.6.1 计量型数据VS计数型数据

表6-5-3 计量型数据VS计数型数据

6.4.6.2计量型数据控制图与计数型数据控制图

表6-5-4 计量型数据控制图VS计数型数据控制图

6.5 过程性能及能力

6.5.1 控制限与工程规范限

​  当一个过程受控,输出是一致的,并且只有普通原因造成的变差,不会有特殊原因造成的变差出现。但是,一个受控的过程并不意味着会生产出符合规范的产品或服务。

​  规范限不同于控制限。规范是用于判定指定特性的接受能力的工程要求。规范直接反映或包含顾客(内部或外部)要求和期望。控制限可能高于或低于规范限。

​  过程能力也不同于过程控制。过程能力展示了与规范或顾客要求相关的过程性能或输出。一个在规范内的过程可以被认为比不在规范内的过程更有能力。

6.5.2 过程控制及过程能力

​  过程统计受控且有能力满足公差的要求,是可接受的;

​  过程统计受控且落在控制限内,但是超出了公差范围且偏离了目标值,是不可接受的;

​  过程统计受控且落在控制限内,虽然在目标中心但是却超出了公差范围,是不可接受的;

​  过程落在控制限外(不受控),并且超出了公差范围和偏离了目标值,是不可接受的;

​  过程不受控且落在控制限外,虽然在目标中心但是却超出了公差范围,是不可接受的

6.5.3、正态检验

​  单值移动极差图(I-MR)的数据需要符合正态分布

​  用于计算Cp/Cpk或Pp /Ppk的数据需要符合正态分布(数据经过正态转换后符合正态分布适用)

6.5.4、过程能力与过程性能

6.5.4.1 定义

过程能力(Cp/Cpk)— 针对统计稳定过程的固有变差的6σ宽度,通常代表了受控过程的最佳性能。

过程性能(Pp /Ppk)—过程总变差的6σ宽度,通常将总的过程输出与顾客要求相联系,其中σ通常通过过程总标准差S估计。

6.5.4.2 计算样本标准差和过程的标准偏差

样本标准差

式中:Xi为单值读数,X为所有单值读数的均值,n为所有单值读数的个数

过程的标准偏差

式中:R为平均极差,d2为随每组样本容量变化的常数,见下表:

表6-5-5 样本容量变化表

6.5.4.3 计算初始过程能力Pp\Ppk和稳定过程能力Cp\Cpk

CPK=min(CPU,CPL)

PPK=min(PPU,PPL)

注:使用minitab软件可以直接计算出Pp\Ppk、Cp\Cpk

6.5.4.4 Cp/Cpk vs Pp /Ppk

表6-5-6 Cp/Cpk VS Pp/Ppk

说明:

(1)能力指数和性能指数大于1.33是针对特殊特性。当指数达到要求后,才可用抽样检验控制,否则,应该用全数检验或防错控制。对于试生产,由于时间很短,很多变差源没有充分暴露出来,所以通常在初始过程研究时,对于特殊特性要求指数大于1.67。如果Ppk≥1.67,通常认可可以运用采样策略开始生产;如果Pp>1.67但是Ppk<1.67,调整过程使之靠近目标值。如果Cp<1.33,改进过程;如果Cp>1.33并且Cpk<1.33调整过程使之靠近目标值。

(2)所有的能力和性能评价都是针对单个过程的特性的。绝对不能把几个过程的能力或性能结合或平均为一个指数。

77.相关附件

​ 7.1 SPC计划

​ 7.2 X-R图