很多企业既有正确的战略方向,也很努力地朝着战略方向投入资源,但常陷入“一顿操作猛如虎,一看战绩零杠五”的困境。为什么会出现这种情况呢?没有抓住关键事项是主要原因。在完成战略方向的运营定义之后,紧接着就要导出 CSF,让战略落地执行有抓手。
很多企业既有正确的战略方向,也很努力地朝着战略方向投入资源,但常陷入“一顿操作猛如虎,一看战绩零杠五”的困境。为什么会出现这种情况呢?没有抓住关键事项是主要原因。在完成战略方向的运营定义之后,紧接着就要导出 CSF,让战略落地执行有抓手。
一、CSF 定义
CSF(Critical Success Factors,关键成功要素)是指企业为了成功必须做得特别好的重要工作。通常,企业为了达成战略目标,会在制定战略的时候识别各个业务模块的关键成功要素,以便通过资源投入保证这些要素优于友商,包括调查外部市场的成功要素(外部环境)和企业自身具备的成功要素(内部能力)。因此,CSF 不仅是一种概念,还是一种管理方法或机制。企业可以通过对少数几个 CSF 进行分析、确认、管理和持续控制来有效地完成管理目标。我们举一个例子说明。
笔者在给某公司做咨询项目的时候,有一个战略解码的培训。在案例分享环节,该公司的董事长给大家分享了一个他思考的案例:“比如,现在我安排秘书小赵将一份重要的文件送到北京的客户李主任手中,文件非常重要,不能通过快递寄送,且必须明天送到。那么对小赵来说,什么是 CSF 呢?是回家收拾东西吗?当然不是。这里离北京差不多 2000 千米,首先要看有没有航班或高铁票,买好票再收拾行李也来得及。所以在这个场景下,CSF 是买到票(飞机或高铁),没有票再努力也是白费。同样是去北京,小赵另一个任务是用一个月时间把从公司到北京沿途的风景、见闻记录下来。对于这个任务,买票还是 CSF 吗?当然不是。要把沿途的风景见闻记录下来,关键是有一个好的相机、一个好的录音录像设备等。任务不同,CSF 当然就不同了。”
案例虽小,但体现了 CSF 是“影响事情成败的要素”。其特征具体如下。
(1) CSF 会因行业、产品与市场等管理对象的不同而不同,业务场景是关键。
(2) CSF 会随着时间的变化而改变。
(3) CSF 会随着产品生命周期的变化而变化。
(4) CSF 应该考虑未来的发展趋势。
需要注意的是,除了 CSF 这个影响力最大的要素,还需要考虑很多其他因素,只是其他要素的影响力暂时没有那么大,所以按优先级(权重)排名靠后。在应对这些要素时,思路是抓大放小,先解决主要矛盾,不能胡子眉毛一把抓。随着各个要素的变化,CSF 可能慢慢变得不那么关键了,要做到适时调整。
二、CSF 导出方法
CSF 自 20 世纪学者 Daniel 提出后便引起大家的关注,后由麻省理工学院的 John Rockart(1979)引入信息系统研究领域,用于分析高层管理者的信息需求。一直以来,无论是学者还是管理实践者,都很重视其实际应用,并在长期的实践中总结出三种导出方法,分别为五大来源法、价值链法和商业模式画布(Business Model Canvas,BMC)法。下面我们逐个做介绍。
(1) 五大来源法。五大来源法指的是从五个方面来考虑影响任务成败的 CSF,包括行业的特性、竞争战略及业绩地位、外部环境要素、管理的成功要素和临时性的要素。行业的特性指的是行业本身固有的属性,这些属性通常构成行业的基础成功要素;竞争战略及业绩地位指的是企业目前采取的个别竞争战略及其市场地位,从中可以导出成功要素;外部环境要素指的是组织无法控制的外部变量,企业必须动态适应这些不可控的变数;管理的成功要素指的是所有管理职能领域中能驱动高绩效获得的部分成功要素;临时性的要素指的是在特定时间内企业为解决经营局限而采取的临时方案,通常不单独识别,而是合并到前四个来源中一起识别。具体识别工作的展开,如图 2-7 所示。
图 2-7 五大来源法
按照各种来源识别影响成功的要素,并进行筛选、归纳,识别出 CSF 清单。
(2) 价值链法。通过价值链识别 CSF 是比较常用的方法,因为其与业务紧密关联,识别起来比较快,如图 2-8 所示。
图 2-8 价值链法
(3) BMC 法。BMC 法是指从九个维度来识别相关的 CSF,如图 2-9 所示。
图 2-9 BMC 法
五大来源法、价值链法和 BMC 法各具特色,都有适用的场景。在实际操作的时候要根据实际情况选择合适的导出方法。三种导出方法的说明、优点和缺点如图 2-10 所示。
简单地说,对于企业流程管理体系不完善的企业,使用五大来源法是最直接、有效的;反之,则使用价值链法;当遇到新的业务形态需要导出 CSF 的时候,使用 BMC 法是最合适的。当然,也需要考虑员工实际的操作能力,称手的才是最好的。

图 2-10 CSF 导出方法比较
三、CSF 导出核对清单
CSF 导出是一个很考验参与者业务知识和经验的工作,即使身经百战,也难免会马失前蹄。为了避免导出的 CSF 不是真正的 CSF,通常在导出的时候或之后要进行确认,根据以往的实践经验,我们总结了一个可用于确认的核对清单供大家参考。
(1) 是否为支撑战略方向必须达成的根本性要素?目的是检查导出的 CSF 是否符合 MECE 原则。
(2) 是否导出与战略无关的要素?
目的是筛除成功要素而非 CSF,这与(1)是相呼应的,(1)是怕有遗漏而导致不足,(2)是怕太多反而无法突出重点,避免过犹不及对 CSF 导出来说也适用。
(3) 是否为构建公司长期竞争优势所需的要素?
目的是确保导出的 CSF 能直击企业增长本质,以利于长期构筑公司的核心竞争力。
(4) 是否为具体的、明确的战略方向要素?
目的是检查导出的 CSF 是否具有针对性及可落地性,确保 CSF 不会沦为概念或口号。
(5) 各战略方向的 CSF 是否过多,而导致缺乏重点?
通常,1 个战略方向对应的 CSF 数量不能太多,否则其重点会变得模糊,其数量为 3~5 个为宜;如果 CSF 太小,通过归纳(亲和法)扩大其颗粒度。资源是有限的,“好钢用在刀刃上”是基本的原则,这也是反复确认 CSF 的主要原因。
(6) CSF 导出结果是否通过最高经营层、业界专家、业务骨干的检验?
目的是达成共识。与战略方向需要公司各个层面的人员达成共识一样,CSF导出后也要达成共识。首先是公司内部达成共识,其次是在有条件的前提下请业界专家反馈专业意见,内外部达成共识更有利于其落地执行。对执行者来说,也希望知其然并知其所以然。毕竟,谁都不希望自己最后变成机器,只会机械地执行指令。
(7) 导出 CSF 后,反过来校验 CSF 能否支撑战略方向(需要反复确认的过程)。
目的是通过反向校验来确认导出的 CSF 是靠得住的,避免 CSF 执行到位后,战略目标仍然达不成。
(8) CSF 描述方式没有明确的方法或标准,一般以动宾短语(如降低成本、提高库存周转率等)方式描述。
目的是规范用语,方便大家理解,这一点更多是指导性意见,并非强制性要求。
通过确认核对清单上的几个问题,夯实了 CSF 在各个维度的基础,确保以 CSF 为导向能有一个好的战略结果。当然,核对清单上的问题也不是一成不变的,可以根据实际的业务场景做适当的增减,但最基本的要求是导出的 CSF 一定是 “关键的”,否则就没有意义。
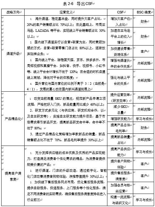
四、CSF 导出案例
前面我们介绍了 CSF 导出常用的三种方法,也介绍了辅助 CSF 导出的核对
清单,下面我们基于五大来源法,对表 2-5 进行进一步分析,结果如表 2-6 所示。


导出 CSF 的时候通常需要同步进行 BSC 分类,如表 2-6 中“BSC 维度”栏所示。之后,还需要通过核对清单进行校验,复核通过后再进行“CSF 检验”。
五、CSF 检验
CSF 检验主要是基于 BSC 四个维度的关系衔接来完成的,如图 2-11 所示。
图 2-11 CSF 检验示意图
BSC 检验通过各个维度之间的因果关系,识别是否有缺失的 CSF,同时从四个维度检验 CSF 之间的均衡性。如果各个 CSF 之间没有办法建立因果关系,则意味着战略目标的实现存在风险,需要识别并补充缺失的 CSF。CSF 选定后,后续同样需遵循 BSC 的维度均衡选定 KPI。基于表 2-6 导出的 CSF,我们来做一个检验,如图 2-12 所示。

通过 BSC 检验后,CSF 导出就告一段落了,接下来是基于这些 CSF 导出构成要素,并在此基础之上导出战略衡量指标。