供应链金融作为供应链的“血液”,对供应链的稳定运行至关重要。它提供资金支持,优化资金流动,降低运营成本,增强供应链整体的抗风险能力。在日益复杂的商业环境中,供应链金融的助力使供应链更加稳健,促进各参与方协同发展。
第一节 拥抱供应链金融是企业必然选择
供应链中的大企业占据了主导优势地位,而中小企业则往往处于劣势,成为供应链中的短板,制约了供应链的整体发展。由于中小企业资产规模较小、经营风险较大等原因,传统金融机构往往不愿意为其提供金融服务。在此背景之下,为中小企业提供更加灵活、便捷的融资方式,缓解中小企业资金压力,供应链金融应运而生。
一、认识供应链金融
供应链金融作为供应链管理的重要一环,能够为供应链上的各个环节和参与者提供全方位的金融服务,促进整个供应链的稳定和高效运转。从供应链管理整体角度考虑,供应链金融帮助优化供应链环节,并确保资金流动的高效率和透明度,满足供应链中的资金流动和融资需求。
1. 供应链金融定义
在供应链金融的定义方面,根据国际贸易领域的权威机构《国际商会》提供的定义:供应链金融是通过管理和调节涉及供应链中商业活动的相关资金和信息流,来加速现有的商业过程,并在这个过程中提高效率和减少风险,同时确保贸易最终完成。
从上述定义可以看出,供应链金融是一种综合利用资金和信息流的金融方式,旨在加速商业活动的进行,优化商业流程,提高效率,降低风险,在确保贸易顺利进行的基础上,促进供应链各环节的有效协作与整合。
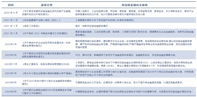
近年来,我国的供应链金融行业规模呈现持续增长的趋势。根据艾瑞咨询发布的报告显示,2022年我国供应链金融行业规模达到36.9万亿元,预计到2027年将超过60万亿元。我国对于供应链金融尤其重视,各部门多次发文提及供应链金融,可见对于供应链金融赋能实体产业的重视度高,如表6-1-1所示。
表6-1-1:近年来多部门发文提及供应链金融政策
我国对于供应链金融的定义,在2020年9月18日八部委发布的《关于规范发展供应链金融支持供应链产业链稳定循环和优化升级的意见》中有了明确的界定。
《意见》中指出,供应链金融是指从供应链产业链整体出发,运用金融科技手段,整合物流、资金流、信息流等信息,在真实交易背景下,构建供应链中占主导地位的核心企业与上下游企业一体化的金融供给体系和风险评估体系,提供系统性的金融解决方案,以快速响应产业链上企业的结算、融资、财务管理等综合需求,降低企业成本,提升产业链各方价值。
从官方定义中,我们能看到供应链金融是一种结合金融服务和供应链管理的商业模式,旨在通过资金、信息和风险共享等方式来优化整个供应链的运作效率、降低企业经营成本、提高融资效率和风险管控能力。供应链金融主要通过优化信用背书、订单融资、应收账款融资、库存融资等方式,帮助供应链上的企业更好地获取资金,提高资金利用效率和流动性。
2. 供应链金融特点
根据实践总结,供应链金融可以概括为5大特点:
资金流动特性:供应链金融重点关注资金在供应链中的流动,通过打通供应链各环节,实现企业间资金的流动和共享。
信息共享与互联互通:供应链金融强调各参与方之间信息共享,建立信任和透明度,减少信息不对称风险。
风险管理:通过风险共担和风险分散等方式,降低供应链中的融资风险,提高供应链的抗风险能力。
提升流程效率:通过数字化与智能化技术,优化供应链管理流程,提高效率,降低成本。
多元金融工具:提供多样化的金融产品和服务,覆盖不同需求,适应不同企业在供应链中的定位和需求。
3. 供应链金融发展阶段
当前,供应链金融的演变可以分为3个阶段:
1.0阶段,传统金融机构主导
在改革开放背景下,我国企业开始尝试借助供应链金融工具解决资金周转问题,这是供应链金融1.0阶段。这个阶段的供应链金融模式主要以传统金融机构,如商业银行为主,缺乏标准化、自动化的服务,主要依赖核心企业的信任,为上下游企业提供金融服务,主要的金融工具是保理、仓单质押融资等。
2.0阶段,产业链核心企业主导
政府出台支持政策,鼓励金融机构与产业链中的焦点企业展开合作,推动供应链金融创新,这是供应链金融2.0阶段。焦点企业不再局限于核心企业,还包括生产制造商、物流商、分销商等具有竞争力的企业,利用IT互联网技术,将业务在线化,实现四流合一,向自己的供应商或客户提供综合性的金融服务。
3.0阶段,专业平台企业主导
大数据、云计算、区块链等新技术逐渐应用于供应链金融,平台化的供应链金融服务开始涌现,这是供应链3.0阶段。金融科技公司崛起,构建完整的供应链金融生态系统,提供全方位的服务,实现了互联网、产业链、金融的高度融合。这个阶段是由相对独立第三方运营,建立合理的交易规则与全方位的流程管理,信用不再集中单一企业,而是整个生态网络的信用。
需要注意的是,供应链金融不同阶段的发展模式并非取代关系,而是各有优势,企业在开展供应链金融业务时,应根据自身情况选择适合的模式。
二、供应链金融的优势与好处
1.供应链金融与传统金融相比的优势
传统金融的金融业务和服务模式,主要包括银行、证券、保险等传统金融机构及其提供的金融产品和服务。银行是最主要的金融机构之一,主要提供储蓄、贷款、支付结算等金融服务,主要面向大企业,很少能够赋能到上下游的中小企业,金融产品相对单一,并且传统金融体系业务流程繁琐,服务效率较低,风险评估相对保守。
对此,供应链金融是一种针对中小企业的新型融资模式,将资金流有效整合到供应链管理的过程中,既为供应链各环节企业提供贸易资金服务,又为供应链弱势企业提供新型贷款融资服务,以核心客户为依托,以真实贸易背景为前提,运用自偿性贸易融资方式。
通过六个维度的对比,展现了供应链金融与传统金融的优势,如表6-1-2所示。
表6-1-2:供应链金融与传统金融的对比

通过以上对比可以清晰地看出,供应链金融在资金效率、风险管理、定制化服务、信息透明度、成本降低和智能化应用等方面相较于传统金融具有更大的优势。这些优势使得供应链金融成为企业融资的重要选择,并推动了企业间合作关系的健康和持续发展。
2.供应链金融带给各方的好处
在供应链金融业务体系中,各参与方扮演着不同的角色,共同构建了一个协作互动的生态系统。供应链金融服务帮助各参与方更好地管理资金流动、优化供应链管理、降低风险,推动供应链的高效操作和可持续发展。
先了解各参与方在供应链金融业务体系中的主要角色,具体如下。
核心企业
扮演着供应链的主导者和发起者角色,具有较强的规模和资源优势,负责决策供应链金融业务的实施。
作为最终受益者,核心企业通过供应链金融优化资金流动,降低融资成本,提升供应链效率和稳定性。
通过与金融机构、供应商、经销商等合作,推动整个供应链金融生态系统的协同发展。
供应商
作为供应链中的重要组成部分,供应商提供产品或服务,并在整个供应链金融系统中承担货物和信息的交付责任。
通过参与供应链金融,供应商可以获得资金支持,解决资金周转问题,降低融资成本,并提高与核心企业的合作信任度。
经销商/分销商
负责产品的销售和分销,连接核心企业与终端市场之间的渠道,并在供应链金融系统中发挥着促销、市场营销和销售服务的作用。
参与供应链金融可获得资金支持,扩大销售渠道和市场份额,提升销售业绩并推动供应链协同发展。
物流企业
负责货物的运输、仓储和配送,是供应链金融中物流环节的重要执行者。
通过供应链金融,物流企业可以获得资金支持,提升服务质量和运营效率,加强协同合作,推动物流业务的发展并优化整体供应链效率。
金融机构
提供资金融通、风险管理和金融服务支持,是整个供应链金融生态系统的关键角色。
通过为核心企业、供应商、经销商等各参与方提供多样化金融产品和服务,促进资金流动,降低融资风险,推动供应链金融的发展。
科技公司
提供数字化、智能化的技术支持,为供应链金融提供技术基础和数字化平台,帮助各参与方实现信息共享和业务协同。
通过数据分析、区块链等技术,为供应链金融生态系统提供创新解决方案,促进供应链数字化转型和智能化升级。
政府部门
制定政策、监管市场环境,支持金融机构和企业开展供应链金融业务,促进供应链金融生态的健康发展。
通过政策引导和支持,推动产业链的转型升级,促进经济增长和整体社会发展。
各参与方之间相互协作、合作,共同推进供应链金融生态系统的稳定和发展。供应链金融带给供应链各个环节的参与方提供了诸多好处和机遇,具体如下。
(1)核心企业的好处
提高竞争力:降低采购成本、稳定供应链、推动供应链管理升级,使核心企业在市场中保持竞争力。
资金利用效率提升:优化财务报表,通过表外融资不增加负债率,提高资金利用效率及金融业务收入。
数字化升级:打通上下游企业的商流、物流、信息流、资金流,带动整个供应链条的数字化升级,促进产业智能化发展。
(2)中小企业的好处
解决融资难题:有效解决中小企业融资难题,为中小企业提供获得持续发展动力的机会,促进其业务扩张和提升竞争力。
(3)物流企业的好处
业务增长:促进了物流业务的增长,优秀的物流企业可以基于自身优势在供应链金融领域获得更广阔的发展空间和商机。
(4)金融机构的好处
风控提升:银行风控能力得到提升,通过与供应链金融企业合作,获得大量稳定的高端客户,延伸银行的业务范围,提高金融机构盈利水平。
(5)电商平台的好处
价值提升:通过供应链金融的应用和拓展,大大提升了电商平台的价值,加强了与商家之间的合作和关系。
(6)科技公司的好处
赋能服务:科技公司通过数字化服务,为各参与方提供供应链金融的赋能服务,促进金融科技发展,提高行业解决方案的创新性与效率性。
(7)地方政府的好处
产业升级:促进产业链的转型升级,带动区域产业链的健康发展,增加地方经济效益,提升地方政府的人民生活质量和经济发展水平。
总体而言,供应链金融的发展不仅在于金融服务本身,更重要的是为各参与方提供了更多的发展机遇和合作空间,共同构建稳固、高效的供应链体系,推动整个产业链的可持续发展。
三、供应链金融强化企业竞争力
拥抱供应链金融对于供应链管理升级具有诸多益处,有助于提升整个供应链的效率和竞争力,降低风险和管理成本,实现供应链的可持续发展。具体表现在以下几个方面。
首先,供应链金融能够强化链主地位,形成行业生态圈。
通过供应链金融服务,核心企业可以加强对其供应链上下游企业的掌握,逐步强化链主地位,形成行业生态圈。这不仅有助于提升整个供应链的效率和透明度,还能帮助核心企业更好地管理其供应链,提质增效,从而提升自身的竞争力。
其次,供应链金融有助于降低应收账款,优化财务报表。
核心企业可以通过供应链金融服务将经营中面临的应收账款、预付账款处理难题转移给第三方金融机构,减少自身风险和管理成本,提高资金使用效率。同时,通过应收账款融资出表,可以减少自身负债率,优化财务报表,进一步提升企业的财务健康度。
再者,供应链金融能够降低融资成本,增加供应链的效率。
通过优化供应链下游中小企业的融资,可以降低融资成本,提高企业的综合竞争力。同时,供应链金融能够通过优化供应链,提高供应链上下游之间的联系和协同,使整个供应链更加高效、顺畅。
此外,供应链金融还可以为供应链中的各方提供额外的服务费用和资金收益。核心企业自建的供应链金融系统中,可以通过使用自有资金解决上下游融资难融资贵的问题,同时获得一定的资金收益。而在使用外部资金的模式下,也可以通过服务形式来收费,为供应链中的各方创造更多的价值。
最后,供应链金融有助于应对供应链中的复杂性和动态性。
供应链由多个节点企业组成,每个节点企业在供应链中扮演不同的角色,具有不同的流程和目标,因此需要各节点企业协同合作,实现信息共享和资源优化。而供应链金融正是通过提供资金支持和优化流程,帮助各节点企业更好地协同合作,应对市场变化和客户需求,实现供应链的动态平衡。
第二节 供应链金融应用场景与产品介绍
一、供应链金融应用场景
供应链金融的融资需求方主要是中小企业,对于中小企业所处供应链位置及所依赖融资基础(债权/物权)决定具体融资模式。
基于融资行为在供应链运营过程中所发生时间点下的供应链金融模式分类适用于所有买卖双方的交易链条,但由于供应链上通常会出现相对强势的核心企业,而融资需求产生方通常为处于其上下游的相对弱势的中小企业,需要在核心企业的上下游分别展开讨论。
供应链金融的本质就是利用供应链上企业之间的债权、物权进行融资。根据融资需求方所处供应链上下游的位置及其是否为产业链中相对强势的一方,可以将供应链金融划分为三种场景:
场景一:融资需求方为供应商,核心企业为采购商。通常表现为应付账款融资模式与对上游供应商的订单融资模式,如图6-2-1所示。

图6-2-1:中小企业为供方,核心企业为买方
应收账款融资:一个标准的买卖交易行为是钱货两讫,但随着赊销成为一种主要的销售方式,
账期的存在使得处于供应链上游的企业普遍承受着现金流紧张的压力,而这种压力在供货方
是中小企业的场景下体现的尤为明显,该场景下上游供方会基于应收账款申请融资。
对上游供应商的订单融资:供应商为采购原材料或者组织生产,基于采购商向其下达的订单/合同/协议来向金融机构申请融资,订单属于未来的应收账款,订单融资本质上属于一种依托于供应链的信用融资。
场景二:核心企业为供应商,中小企业为采购商。通常表现为预付款融资模式,如图6-2-1所示。

图6-2-2:核心企业为供方,中小企业为买方
采购商向供应商下订单但现有资金流无法覆盖全款能力,采购商通过让渡自己的部分提货权而向金融机构申请融资,金融机构为采购商代付预付款,供应商实现了资金的快速回流,采购商获得了一笔预付款融资。
场景三:采购商与供应商的企业体量不存在明显差异。通常表现为基于B2B平台的新型融资模式,B2B平台属新型核心企业,如图6-2-3所示。

图6-2-3:B2B平台属新型核心企业
有别于传统的以核心企业为展业基础,该场景下,由于供应链中不存在明显的强势方,买
卖双方可根据具体情况约定交易支付方式,由此形成不同的融资方式,其中亦包括前述提
及应收账款融资、订单融资、预付款融资等传统融资方式,也包括基于B2B平台交易而形
成的提前回款融资等创新型融资方式。
二、供应链金融基本的3种融资模式
1、应收账款融资
应收账款融资模式主要指上游企业为获取资金,以其与下游企业签订的真实合同产生的应收账款为基础,向金融机构申请以应收账款为还款来源的融资。如图6-2-4所示。

图6-2-4:应收账款融资示意图
应收账款融资模式,是金融机构与企业之间合作最多的一种融资模式,这种模式主要是解决供应链上游中小企业资金周转难题。通常应收账款融资存在以下几种方式。
①保理。
保理业务是指企业将其应收账款转让给保理公司或金融机构,以换取即时现金或融资支持。保理公司通常提供对应收账款的融资、催收、信贷风险承担等服务。保理业务流程如图6-2-5所示。

图6-2-5:保理融资示意图
保理业务分类通常分为两类:有追索权保理(有资源保理)和无追索权保理(无资源保理)。有追索权保理指的是保理公司要求核心企业对应收账款发生违约时进行回购;无追索权保理,则是保理公司承担了应收账款的风险。保理业务适用于经营稳定、信用良好的企业,尤其是对于需求资金周转快、贸易往来频繁的企业。
保理产品作为一种融资工具,在商业应收账款融资领域具有一系列独特的特点和优势。
a提供即时资金支持:保理产品能够提供即时的资金支持,加快企业的资金周转周期,帮助企业解决短期资金紧张问题,原本需要等待账期到期才能收到款项的企业可以提前获得资金,加快业务发展。
b降低信用风险:保理公司会承担应收账款的信用风险,一旦客户不能按时支付账款,保理公司负责追回欠款,减轻了企业对于逾期账款的管理和追踪压力,并不会影响核心企业的资金流。
c灵活度高:保理产品具有较高的灵活度,企业可以根据经营需求灵活调整融资额度和融资期限。与保理公司合作可以提升企业的信誉度,表明企业有合作伙伴支持,有利于建立业务信任度。
【案例】
H企是一家大型企业,作为供应链中的核心企业,在业界拥有显著的影响力和主导地位。除了其主营业务外,H企还成立了一家专门的保理公司,旨在为自身主营业务中的供应链提供融资服务。这一举措充分利用了H企的实力和资源优势,为整个供应链带来了多重好处。
通过建立内部的保理机构,H企为上游供应商提供了便捷的应收账款融资渠道,有效缓解了上游供应商的资金压力,有利于提高供应商的生产和供货能力,提升整体供应链的稳定性和效率。同时,这种供应链融资服务不仅有助于优化整个供应链体系,还进一步强化了H企自身在行业中的核心地位和竞争优势。
由于H企保理公司的设立,上游供应商可以更加灵活地利用自身的应收账款获得资金支持,提高了供应链的资金周转效率,有利于加快交易速度和促进业务增长。同时,H企公司利用保理机构的融资结算服务,不仅增强了整体资金管理的灵活性,还提升了公司的整体盈利能力和财务稳健性。
通过这一案例,我们不难看出,H企作为核心企业,通过成立保理公司并提供供应链融资服务,不仅有效帮助上游供应商解决资金问题,促进供应链的优化和协调,还进一步增强了自身的市场竞争力和盈利潜力,体现了一个大型企业在供应链金融领域的领先和创新能力。
②保理池
保理池业务是指将多笔应收账款集中起来形成一个资金池,由保理公司对整个资金池进行融资,提供资金支持给核心企业。这种融资方式与传统的单笔应收账款融资不同,保理池业务更加灵活和高效,适用于需要大额融资、多方参与的场景。保理池业务流程如图6-2-6所示。
图6-2-6:保理池融资示意图
保理池业务是应收账款融资中的一种创新形式,具有如下特点与优势。
a资金池形成:核心企业将多笔应收账款汇集到保理池中,形成一个整体资金池。这个资金池可以包括不同供应商的应收账款,灵活多样,覆盖范围广泛。保理公司可能对整个资金池的应收账款进行融资,而非单独对某一笔账款融资。
b资金循环利用:通过保理池业务,核心企业可以多次利用同一个资金池进行融资,提高了资金的周转效率,保持资金的持续流动性,还可以根据需要调整资金池中的应收账款组合,满足不同资金需求和融资目的。
c风险分散与多方共赢:保理池业务通过多笔应收账款的组合,实现风险的分散,降低了单一账款违约带来的风险影响。同时,更具灵活性,简化了操作流程和管理成本,促进了核心企业、供应商和保理公司各方之间的合作和共赢。
【案例】
T企是一家大型建材生产企业,作为供应链中的核心企业,在与诸多中小采购商企业合作过程中频繁面临账期较长的付款情况。为了优化资金管理、提高供应链效率,T企决定利用保理池业务来处理这一挑战。
T企与多家中小企业签订合作协议,但由于中小企业账期较长,T企在支付供应商款项后仍需要等待一段时间才能收回资金,导致资金周转周期较长,影响企业的经营稳定性。
为解决这一问题,T企与保理公司合作,建立了一个保理池业务。T企将与中小企业的应收账款汇总形成一个资金池,交由保理公司进行融资。保理公司根据整个资金池的应收账款总额给予T企融资支持,快速回笼资金。
通过保理池业务,T企获得了以下好处:
可以更加灵活地管理资金,加速资金周转,支持业务拓展和发展。降低了与中小企业关联交易带来的信用风险,有效规避了逾期付款和违约风险。增强了A企与中小企业之间的合作关系,提升了整个供应链的稳定性和效率,有助于共同成长。相比单独为每一笔应收账款安排融资,采用保理池业务可降低融资成本,提高了资金利用效率。
③反向保理(逆保理)
反向保理业务是指核心企业向其供应商推荐保理公司,供应商向保理公司转让应收账款,获得融资支持。相比传统的保理业务,反向保理业务中,保理公司的融资对象不再是核心企业,而是核心企业的供应商。业务流程如图6-2-7所示。

图6-2-7:反向保理融资示意图
以下是反向保理业务的一些特点和优势:
a核心企业推荐:在反向保理业务中,核心企业通常会推荐具有优质应收账款的供应商与保理公司合作,以便供应商能够获得融资支持。通过反向保理业务,供应商能够获得提前收款的资金支持,缓解资金周转压力,促进生产和供货能力的提升。
b风险控制:保理公司会对供应商的应收账款进行审查和评估,以控制风险,确保应收账款的真实性和可转让性。与一般保理业务区别主要在于信用风险评估的对象转变。尽管核心企业不直接参与融资,但通常需要对保理公司和供应商的合作情况进行监督和管理,以确保合作关系稳定和顺利发展。
c促进供应链:反向保理业务有助于建立良好的供应链金融生态,增强供应链各方之间的信任和合作关系,促进整个供应链的互利共赢。
2、存货融资
融资企业以贸易过程中的货物为质押,向金融机构申请贷款,同时将货物存放在第三方具有合法保管存货资格的监管仓库。这种模式是,物流企业参与下的动产质押业务。运作流程如图6-2-8所示。
图6-2-8:存货融资示意图
存货融资模式,一般发生在大宗商品的贸易中。因为现货库存占用大量的流动资金,所以企业会利用这种方式把资金套现出来。
通常存货融资存在以下几种方式:
①静态抵质押。
静态抵质押是指借款人向贷款机构提供的资产抵押,在这种情况下,抵押资产的价值是固定的且不会发生变动。静态抵质押通常用于担保贷款或债务,确保贷款机构能够在借款人无法履行债务时得到资产的价值。具体业务流程如图6-2-9所示。

图6-2-9:静态抵质押示意图
静态抵质押的一些特点:
固定价值:静态抵质押的资产价值是固定的,不会随市场变化而变动,通常是一项确定的资产,如房地产、设备、存款或有价证券等,简化了借款机构对借款人的风险评估,降低了贷款审批的复杂性。
保障借款机构权益:借款人将静态资产用作抵押,以担保贷款或债务,确保贷款机构在借款人无法履行债务时能够以抵押资产获取价值,有助于保障借款机构的权益,减少借款风险,提高借款机构对借款人的信贷信任度。
获取低息贷款且容易贷款:借款人提供静态抵质押可以获得较低利率的贷款,因为抵押资产能够降低贷款机构的信用风险,从而获得更有利的信贷条款,更容易地获得融资及更大额度的贷款。
【案例】
C企是一家供应链企业,面临资金周转紧张,因有大量积压的存货而无法调动资金用于扩展业务。企业决定借助静态货物抵质押融资来解决资金困难。
具体流程:
1. 抵质押资产选择:C企选择了自有或第三方合法拥有的存货作为抵质押资产,包括各类商品、原材料等。
2.物流监管:企业委托第三方物流公司对存货进行监管,确保存货的数量和质量得到有效管理和保障,防止存货遭受损失或滞销。
3. 贷款申请及审批:企业向银行或金融机构申请静态货物抵质押融资,提交抵押资产清单和相关申请材料,经过审批后获得贷款。
4. 资金到账:贷款机构将批准的贷款额度划入企业的账户,企业即可利用这笔资金盘活存货资金,扩大经营规模。
5. 货物赎回:企业通过汇款方式赎回存货抵押物,继续销售存货并获取收入。赎回后的存货可以重新进行滚动抵质押操作,实现资金的灵活运用。
6. 还款及续贷:企业根据贷款合同约定进行规范还款,如有需要,可以根据业务发展情况考虑续贷或调整抵质押资产。
通过静态货物抵质押融资,企业成功盘活了积压的存货资金,扩大了经营规模,提升了资金周转效率。同时,企业可以通过滚动操作持续利用存货抵质押融资,为未来业务发展提供更多可能性。
②动态抵质押。
动态抵质押是指将流动资产作为抵押物的一种融资形式。相较于静态抵质押,动态抵质押会随着资产的变化而变化,为企业提供更灵活的融资方式。流动资产如应收账款、存货等常被用于动态抵质押,这些资产的价值较容易随市场需求和公司运营状况而波动,可以随着企业经营状况的变化而灵活调整。业务流程如图6-2-10所示。

图6-2-10:动态抵质押示意图
动态抵质押的特点和优势:
a灵活性:动态抵质押允许企业根据自身经营状况随时调整抵押品,向贷款机构提供更多的流动性资产作为抵押,使得资金利用更加灵活。
b风险控制:企业可以根据实际经营状况调整抵押品,有利于降低贷款机构的风险,提高贷款审批通过率。
c资金灵活运用:企业可根据实际资金需求随时动态调整抵押品,灵活运用获得的融资用于扩大业务规模、应对市场变化等。因为流动资产的价值相对容易确认,贷款审批过程更加迅速高效。
适用情况:企业经营状况不固定,需求经常变化;需要快速获得资金支持以应对突发需求;拥有大量流动性资产,如应收账款、存货等;希望灵活运用资金,提高资金利用效率。
③仓单质押。
仓单质押业务是一项以仓储监管为基础的物流延伸服务。企业将所持有的商品存货存放在认可的仓储机构,并获得由该仓储机构颁发的仓单,将仓单作为抵押品向金融机构申请贷款或融资。仓单质押业务的流程如图6-2-11所示。

图6-2-11:普通仓单质押示意图
仓单质押的优势如下:
a灵活快捷:仓单质押融资流程简单,放款速度较快。
b降低融资成本:根据仓单价值质押,相对传统融资方式成本较低。
c市场流通性:仓单可以交易转让,提高资金的流动性。
3、预付账款融资
基于供应链中买卖双方签订的真实贸易合同产生的预付账款,银行为下游企业提供的、以其销售收入作为第一还款来源的短期融资业务。预付款融资运作流程如图6-2-12所示。

图6-2-12:预付账款融资示意图
预付账款融资模式,多用于采购场景,利用预付账款作为融资资产,解决采购过程中遇到的资金瓶颈问题。通常预付账款融资存在以下几种方式。
①先票后货(先款后货)融资
先款后货(先款后货)融资是指融资企业从银行申请融资获得贷款,并在缴纳保证金的基础上向供应商商议付全额货款,然后供应商按照合同规定和合作协议书的约定发货,设定银行为收货人,将到达的货物设定为银行授信的担保。融资企业追加一定保证金后,可以取走一部分货物。如图6-2-13所示。

图6-2-13:先票后货(先款后货)融资示意图
先票/款后货授信的特点:
a资金流动性优化:通过先票后货(先款后货)授信,融资企业能够提前获得资金,用于支付供应商货款,从而优化自身的资金流动性,缓解采购阶段的资金压力。
b供应链协同性增强:该模式促进了供应链上下游企业间的协同合作,使上游供应商能够提前获得货款,稳定其现金流;同时,下游融资企业也能确保货源的稳定供应。
c风险分散与控制:银行通过设定货物作为授信担保,能够有效降低贷款风险;同时,通过对第三方物流企业的选择和监管,能够进一步确保货物的安全和可控性。
d商业折扣与风险规避:在银行的资金支持下,融资企业能够进行大批量采购,从而获取更高的商业折扣,降低采购成本;同时,也能有效规避因价格波动带来的风险。
②担保提货授信融资
担保提货授信又称保兑仓授信。担保提货是先票后货(先款后货)产品的变种,在买方交纳一定保证金的前提下,银行贷出全额货款供客户向核心企业(卖方)采购,卖方出具全额提单作为授信的抵(质)押物。买方分次向银行提交提货保证金,银行再分次通知卖方向买方发货。卖方就发货不足部分的价值承担向银行的退款责任。该产品也称卖方担保买方信贷模式。
保兑仓融资一般在以下两种情景中运用到:
场景一:供应链中的下游企业希望拿到货款的打折优惠,所以就一下子向供应商订了大量的货。而上游供应商因为产能有限,没法一下子发出如此多的货。
场景二:下游买方希望在淡季提前预定大量的货,然后到了旺季优先到供应商那里提货。所以买方为了拿到这些优惠,就需要把货款一次性付给供应商。
保兑仓融资的操作流程如图6-2-14所示。

图6-2-14:保税仓融资示意图
保兑仓融资模式的特点和优势主要体现在以下几个方面:
a质押物质量高,风险低:质押的存货或应收账款是企业最基本的流动资产,这些高质量的质押物能够保障融资机构的本金安全。
b融资周期短,资金使用灵活:保兑仓融资的周期通常为3-6个月,企业可以根据自身的实际情况,随时提取或还款,实现资金的灵活使用。
c融资成本低,效率高:相对于其他融资方式,保兑仓融资的融资成本较低。同时,由于存货或应收账款作为质押物,其融资效率也很高。
对于各方的优势:
对卖方:锁定了销售渠道,在市场竞争中取得产业链竞争优势。卖方还无需向银行融资,降低了资金成本,减少了应收账款的占用,保障了收款。
对买方:银行提供的融资便利解决了全额购货的资金困难,买方可以通过大批量订货获得生产商给予的优惠价格,从而降低销售成本。
对银行:能获取丰富的服务费及可能的汇票贴现费用,同时也掌握了提货权,从而降低了整体风险。
此外,保兑仓融资模式还具有其他优势,如对于经销商而言,省去了仓储费用,可以获得批量采购的优惠价格,并且有利于规避市场风险,提高盈利能力。对于核心企业而言,可以根据经销商的销售情况和市场需求合理安排产品的生产,避免了销售渠道的不合理库存,降低了市场风险。
③商业承兑汇票
附保贴函的商业承兑汇票是一种授信的使用方式,其主要指银行对商业承兑汇票的承兑人、背书人或持有人核定授信额度,并在授信额度内对商业承兑汇票提供贴现的一种授信行为。
此业务在实践中,由于票据当事人在法律上存在票据责任,构成了贸易结算双方简约而有效的连带担保关系,因此该产品可以作为独立的融资形态而存在。其业务流程图如图6-2-15所示。

图6-2-15:商业承兑汇票示意图
商业承兑汇票的特点
a流通性强:商业承兑汇票可以在票据市场上自由转让,具有很强的流通性,持票人可以通过背书等方式转让汇票。
b可贴现:商业承兑汇票可以在汇票到期之前向银行或金融机构进行贴现,以获得提前资金,便于资金周转。
c期限约定:商业承兑汇票具有约定的支付期限,一般最长不得超过6个月,在一定期限后支付到期款,有利于明确付款时间和债务履行义务。
d支付便利:商业承兑汇票的支付便利性较高,可通过银行承兑、电子支付等方式便捷地完成支付手续。
【案例】
商业承兑汇票的支付便利性较高,L企与其供应商签订了货物采购合同,并使用商业承兑汇票作为支付方式。出票人签发商业承兑汇票后,交付给供应商,并约定在汇票到期后支付款项。
然而,由于市场变化,L企受到市场情况、政策调控等多方面因素的影响,导致项目推迟开工或销售困难,资金链出现紧张。在这种情况下,L企无法按时支付商业承兑汇票所代表的货款,进而影响到整个供应链的正常运作。
出票人的失信行为导致了供应链中的信用风险和支付风险,损害了供应商的利益,并可能影响到整个供应链的稳定性和经营效率。此外,对于持有商业承兑汇票的持票人,也面临着无法及时兑现汇票的风险,可能造成资金回笼受阻,影响资金流动性。
因此,商业承兑汇票的缺点之一是在供应链中存在的信用风险。出现失信行为或无法兑现汇票的情况,会影响到供应链中各方的资金流动和经营稳定性。对于供应商而言,需要严格审核采购商的企业属性、信誉资质等。
④国内信用证
国内信用证业务是指国内的企业之间开展商品交易时,银行依照买方(融资企业)的申请开出的凭符合信用证条款的单据支付货款的付款承诺。国内信用证业务的核心在于解决融资企业客户与陌生交易者之间的信用风险问题,利用银行信用弥补商业信用,规避传统人民币结算业务中的风险。另外,国内信用证没有受到签发银行承兑汇票时所设的金额限制,使得交易更具弹性,手续更简便。其业务流程图如图6-2-16所示。

图6-2-16:国内信用证示意图
在供应链管理中,国内信用证也是常用的融资手段之一。特别是在大型企业与供应商之间的供应链融资中,国内信用证可以作为支付保障和融资工具,有助于优化供应链资金流动、降低融资成本、增加供应商信任度等方面发挥作用。
国内信用证在供应链融资中的应用主要体现在以下几个方面:
a资金流向可控制:通过国内信用证,企业可以将资金流向锁定在指定的交易中,从而实现资金流向的可控制,避免资金被挪用等风险。
b降低融资成本:国内信用证为企业提供了灵活的融资方式,有助于降低融资成本,提高资金利用效率。
c促进供应链发展:通过国内信用证的融资支持,供应商可以轻松获得资金,提高生产能力,促进供应链的发展和扩大。
三、十种供应链金融产品对比
前文针对供应链金融产品分别介绍了保理、保理池、反向保理、静态抵质押、动态抵质押、仓单质押、先票后货(先款后货)、保兑仓、商业承兑汇票、国内信用证十种产品。针对应用场景、优势、劣势、风险进行对比,如表6-2-17所示。
表6-2-1:各金融产品的对比

针对上述十种供应链金融产品,根据实际情况,按照不同维度进行降序排列如下:
1按照行业规模对比排序
商业承兑汇票>保理及反向保理>先票后货(先款后货)>静态抵质押>保理池>国内信用证
商业承兑汇票:由于商业承兑汇票适用于广泛的商业交易,因此其潜在的行业规模可能最大,涵盖各种规模和类型的企业。
保理及反向保理:保理业务涉及应收账款的融资,适用于有一定规模应收账款的企业,行业规模也较大。
先票后货(先款后货)、保兑仓:这些产品通常用于大型供应链或采购场景,行业规模相对较大。
静态抵质押、动态抵质押、仓单质押:这些产品更侧重于库存或动产融资,可能适用于一些特定行业或领域,行业规模相对适中。
保理池:保理池通常涉及多笔应收账款的集中融资,可能适用于规模较大、应收账款管理较复杂的企业,行业规模相对较小。
国内信用证:虽然国内信用证在贸易中有一定应用,但其使用范围可能相对有限,行业规模相对较小。
行业规模的对比并非绝对,而是基于一般情况和潜在应用范围的大致判断。实际应用中,还需考虑具体行业的特点和需求。
2按照交易风险系列排序
商业承兑汇票>保理池>静态抵质押>保理及反向保理>国内信用证
商业承兑汇票:由于商业承兑汇票的支付依赖于承兑人的信用,因此其交易风险可能相对较高。
保理池:由于保理池涉及多笔应收账款的集中融资,管理复杂,风险也可能较高。
先票后货(先款后货)、保兑仓:这些产品涉及预付或保证金支付,供应商违约风险可能较大。
静态抵质押、动态抵质押、仓单质押:这些产品涉及抵质押物的管理和价格波动,存在一定风险。
保理及反向保理:保理业务通常基于应收账款的转让和融资,风险相对较低。
国内信用证:国内信用证由银行参与,提供信用担保,交易风险相对较低。
交易风险的排序同样基于一般情况,实际风险水平还需根据具体交易条件和参与方的信用状况进行评估。
3、按照操作简便性排序
商业承兑汇票>国内信用证>保理及反向保理>先票后货(先款后货)、保兑仓>静态抵质押>保理池
商业承兑汇票:商业承兑汇票的操作相对简便,只需双方签署并交付票据即可完成交易。
国内信用证:国内信用证涉及银行参与,但操作流程相对标准化,简便程度较高。
保理及反向保理:保理业务涉及应收账款的转让和融资,操作流程相对简单明了。
先票后货(先款后货)、保兑仓:这些产品涉及预付款或保证金的支付,操作相对复杂一些。
静态抵质押、动态抵质押、仓单质押:这些产品涉及抵质押物的评估和监管,操作相对繁琐。
保理池:保理池涉及多笔应收账款的管理和融资,操作相对复杂,需要较高的管理能力和技术支持。
操作简便性的排序基于一般操作流程的复杂程度,实际操作中还需考虑具体企业的操作能力和技术水平。
同样,上述排序仅为一般性参考,实际应用中还需结合具体产品特点、市场需求、行业环境等因素进行综合评估。
第三节 供应链金融风控管理与注意事项
一、不同阶段的供应链金融风险不同
在供应链金融中,不同阶段的风险程度存在较大差异。供应链金融涵盖了整个业务流程,可将其划分为六个重要环节,分别是寻源、协议、采购、开票、核实、支付,即所谓的“端对端供应链金融”。根据融资行为发生的时间节点,可将其分为战略融资、装运前融资、在途融资和装运后融资,如图6-3-1所示。

图6-3-1:不同阶段的供应链金融风险
根据不同阶段的融资行为,风险系数也会有所不同。在交易尚未发生前,双方建立的长期信任关系融资风险最高。随着采购订单的形成,融资趋于正式且风险逐渐降低。在产品运输过程中的融资风险较低。交易完成后形成的应收款融资风险最小。
二、不同参与方存在不同的风险
前文已述供应链金融的价值,但在供应链金融中,如何防范风险至关重要。尤其是供应链中的核心企业、融资企业、金融机构等参与方各自面临着不同的风险。
1、核心企业道德风险
核心企业利用其谈判中的优势地位,在交货、价格、账期等贸易条件上对上下游中小企业采取有利于自己的行为,可能导致供应链上的资金紧张,增加中小企业的融资压力。若积累的债务负担超出中小企业的承债极限,核心企业可能转变为供应链系统性风险的震源。
规避方法:
建立清晰的供应链合作规则和道德准则,确保核心企业与其他参与方的公平交易。加强对核心企业的信用评估和监管,确保其履行合同约定,避免滥用市场地位。
2、融资企业(通常为中小企业)两大风险
资金流动性风险:由于供应链中的资金流动可能受到核心企业行为的影响,融资企业可能面临资金短缺或流动性紧张的问题。
担保和质押物风险:若融资企业使用担保或质押物进行融资,这些资产的价值波动或损失可能带来风险。
规避方法:
融资企业应建立合理的资金管理计划,确保资金流的稳定和充足。在选择担保和质押物时,应充分考虑其价值和稳定性,并进行定期评估。
3、金融机构三大风险
信用风险:主要来源于供应链中的参与方,特别是核心企业和融资企业的还款能力和意愿。
操作风险:由于供应链金融涉及多个环节和参与方,操作失误或欺诈行为可能导致损失。
市场风险:如利率、汇率等市场要素的变动可能对金融机构的资产和收益产生不利影响。
规避方法:
金融机构应建立严格的信用评估体系,对参与方进行充分调查和评估。引入先进的技术手段,如区块链、大数据等,提高操作效率和透明度,降低操作风险。加强市场风险的监测和预警,及时调整投资策略和风险管理措施。
此外,为有效防范供应链金融风险,所有参与方还应采取以下措施:建立清晰透明的合同,明确规定供应链融资协议的条款。确保所有参与方都清楚自己的责任和义务。监测供应链中的财务状况,确保资金流动的稳定性。利用信用保险、第三方金融机构等手段来分散和降低风险。建立一个内部控制体系,确保所有操作符合规定,降低操作风险。
三、狠抓核心企业的金融违约风险
在供应链管理中,中小企业属于弱势群体,如何有效防范核心企业的金融违约风险?结合行业的一些具体措施,进行了汇总。具体有以下做法:
1、供应链金融平台的建设
建立了供应链金融平台,通过平台整合各参与方信息,加强信息披露和监控,提高交易透明度,降低核心企业违约风险。比如,中国银行推出的“链上金融”平台,利用区块链技术打破信息孤岛,建立起银行与企业之间的信息共享网络,提供应收账款融资、订单融资等供应链金融服务。
2、供应链金融的信用评估体系
建立了供应链金融信用评估体系,对参与方的信用情况进行评估和监控,提供风险预警,降低中小企业承受核心企业违约的损失。比如,招商银行为供应链金融客户建立了一套全面的信用评估体系,包括企业基本信息、财务信息、信用记录、行业背景等多维度数据,通过信用评级和评分,对企业进行信用评估,为提供融资决策提供参考。
3、金融产品创新
推出了具有针对性的金融产品,为中小企业提供灵活多样的融资工具,减轻对核心企业融资依赖,降低核心企业违约风险。诸如绿色金融产品、数字资产交易平台等,推动了金融业的创新发展和转型升级。
4、行业协会合作共建机制
各行业协会联合合作,建立供应链金融合作共建机制,加强供应链各方之间的协作机制,推动信息共享和风险分担,降低核心企业违约带来的影响。当前,各地有成立供应链金融联盟、数字经济合作协会、创新产业联盟、可持续发展合作组织等相关机构,促进合作共建机制的形成。
除此之外,近年来国家对于供应链金融不断的强化监管,完善相关法律法规,明确相关责任和义务,提高法律风险成本,约束核心企业违约行为。与此同时,区块链、数字化技术稳步推进,数字支付推动了线上线下的互联互通,数字货币改变了货币交易的方式和手段。
四、风险管理四大注意事项
1、融资企业的准入管理
融资企业是供应链金融服务的对象,其信用状况和经营能力直接关系到融资项目的风险。因此,需要建立严格的融资企业准入标准,对其进行严格的信用评估和审查。这包括对融资企业的财务报表、经营历史、市场竞争力以及实际控制人背景等进行深入调查和分析,确保其符合融资要求并具备还款能力。
2、供应链交易的真实性与合规性审查
供应链金融的基础是供应链交易,因此交易的真实性和合规性对风险管控至关重要。需要对供应链交易的相关文件进行仔细审查,包括合同、发票、物流单据等,确保其真实有效。同时,还需要关注交易的合规性,遵守相关法律法规和行业规范,防止因违规操作带来的风险。
3、质押物与担保措施的管理
在供应链金融中,质押物和担保措施是降低风险的重要手段。需要对质押物的种类、数量、质量以及价值等进行详细评估,确保其具备足够的担保能力。同时,还需要建立质押物监管机制,确保质押物的安全、完整和有效。对于担保措施,需要明确担保人的资格、担保责任和担保期限等,确保担保措施的有效性和可执行性。
4、关注官方平台的信息披露
防范风险需要建立信息获取渠道。根据实践总结,主要有四个渠道,分别如下。
一是政府监管部门平台,如银保监会、证监会等金融监管机构会设立官方平台,定期发布供应链金融相关的政策、监管要求以及风险警示等信息。这些平台提供了权威的供应链金融风险管理指导,有助于金融机构和企业及时了解风险动态,制定相应的风险管理措施。
二是行业协会与自律组织平台,如中国供应链金融产业联盟、中国物流与采购联合会等,也会发布行业动态、研究报告、风险案例等,为会员单位提供风险管理的参考和借鉴。
三是征信机构与数据服务商平台,如中国人民银行征信中心、芝麻信用等,提供供应链金融相关的信用信息查询、风险评估等服务。这些平台可以帮助金融机构和企业更全面地了解供应链参与方的信用状况,降低信息不对称带来的风险。
四是交易所与金融服务平台,如上海票据交易所、供应链金融服务平台等,也提供供应链金融相关的信息披露服务。这些平台可以实时发布交易信息、融资项目、质押物情况等,有助于参与方及时了解市场动态和风险状况。
五是新闻媒体与财经网站,这是获取供应链金融风险管理信息的重要渠道。这些媒体会报道供应链金融领域的新闻动态、政策解读、案例分析等,为金融机构和企业提供风险管理的参考和启示。

黄太阳