第五章.岗位体系设计
本章所讨论的岗位体系设计,对于大多数中小民营企业来说可能会有些陌生,大家往往仅对岗位职责和岗位说明书比较熟悉,而对同岗位密切相关的岗位工作分析、岗位价值评估、岗位的序列与等级、岗位的职业发展通道、任职资格标准和能力素质模型等人力资源专业知识和技能了解并不多。就我所接触过的中小民营企业来说,它们几乎都没有开展过岗位价值评估,在岗位的序列与等级、岗位的职业发展通道、能力素质模型等方面,基本上处于空白。可这些都是人力资源专业领域的基础性工作,缺失了这些管理基础,就很难做好人才管理的工作。
为了能让中小民营企业尽快补上经营管理三棱柱中的“岗位和人才”管理方面的短板,从本章开始,我会重点介绍人力资源管理的相关专业知识。除了一些无法避免的专业术语,我不会过多阐述专业理论,更多的是分享简单实用的操作方案。
一、问题现象
(一)岗位体系设计常见问题
对于相对较为规范的企业,一般都会做岗位体系的设计,至少会开展岗位工作分析和岗位价值评估这两项工作。其中,岗位工作分析的成果就是岗位说明书,而岗位价值评估的成果则是岗位价值评估结果,以及该结果在岗位序列
和等级设计中的应用。
然而,从我接触过的中小民营企业现实情况来看,在岗位体系设计方面还非常欠缺,主要存在以下五个方面的问题和现象。
1. 岗位说明书没有实用价值
岗位说明书是界定岗位职责的重要基础文件。在我们接触过的企业中,半数以上都有岗位说明书,其中大部分企业的岗位说明书非常简单,只有少部分企业的岗位说明书相对规范一些。但无论是简单的还是规范的岗位说明书,基本上都没有在管理中发挥应有的价值和作用。
岗位说明书没有实用价值主要体现在两个方面:一方面,行政人事部和各部门负责人既没有将岗位说明书发给员工确认,也没组织相关培训;另一方面,岗位说明书的职责内容已经过时,却没有及时更新,时间一长,大家就忘记有岗位说明书了。这正是我们在进行员工访谈时,大部分员工反映其岗位职责不清晰的原因所在。
2. 岗位任职资格标准不规范
虽然企业经常进行员工招聘,并制定岗位的招聘要求,但是这些要求基本都是行政人事部与用人部门临时确定的,同一个岗位每次的招聘要求都不一样,究其根源,是没有统一规范的岗位任职资格标准。
有的企业即使有岗位说明书,且其中也注明了岗位的任职资格标准,但在日常招聘中,却很少按照岗位说明书的要求进行招聘。因为大部分岗位说明书上的招聘要求同实际需求相差较大。没有统一规范的岗位任职资格标准,往往难以保证招聘的质量,还可能造成招聘资源的浪费。
3. 缺少岗位晋升通道和晋升标准
绝大部分中小民营企业都没有明确的岗位晋升通道,更没有岗位晋升标准。员工的晋升和晋级决策,更多依赖于领导者的主观判断,这就使得员工对晋升过程感到困惑和不满,认为晋升机会不透明、不公平。
4. 缺少岗位序列和岗位等级
中小民营企业很少重视岗位分类。在成熟的企业中,通常会把所有岗位分为不同的序列,如管理序列、专业序列、技术序列、销售序列、职能序列等。这种分类有助于员工明确自己的职业发展方向和晋升路径。然而,很多中小民营企业
111
中没有明确的岗位序列划分,致使员工无法确定自身的职责领域和能力要求。
同样,在很多中小民营企业中,也没有对岗位等级进行划分。由于缺少系统的岗位等级设置,员工不仅很难了解自己在企业中的价值定位,也不清楚如何通过提升自己的能力来晋升到更高的等级。而且,这还会导致企业的薪酬管理不成体系,薪酬管理方面的具体问题将在第八章的人才激励部分详细介绍。
5. 没有进行岗位价值评估
截至目前,我们接触过的中小民营企业在没有同我们做咨询项目前,均没有对岗位进行正式或非正式的岗位价值评估。正是因为缺少了岗位价值评估,企业的薪酬体系才无法解决内部公平性的问题。在薪酬体系设计中,员工薪酬与岗位实际价值不匹配的现象较为普遍,造成了薪酬管理工作的种种被动局面。
例如,不少企业对新招聘员工的定薪往往需要老板亲自面谈,这就导致新员工与现有员工薪酬差距较大,引发内部员工心态失衡;还有不少企业,员工每年都是直接找老板谈下一年的工资涨幅,结果出现“爱哭的孩子多吃奶”这种不合理现象。
(二)员工访谈的问题摘录
在为中小民营企业做咨询项目期间,我们收集到了员工对岗位体系设计相关问题的反馈。这些反馈从各个层面和维度反映了员工对岗位体系设计的担忧和期望。
● “工作分配不清晰,导致很多事情难以执行下去。对于主管这个岗位,由于内部老员工众多,且存在复杂的股东关系等因素,没有人愿意担任。”
● “管理团队缺少担当,也缺少权力和责任,这需要企业高层率先定好基调。”
● “管理层麻木了,看到问题既不管也不问。管辖的内容模糊不清,比如包装物流究竟归谁负责并不明确。”
● “对于质量问题,客户反馈过程中虽有相应的处理方法规定,但实际落实处理的人员严重不足。”
● “以前有部门职责和岗位说明书,可现在没有了,因为大家都达不到岗位说明书要求的标准,管理太严的话怕员工离职。”
● “我来这工作半年了,从来没有见过岗位说明书是什么样子。”
112
● “上级虽然要求做好 6S,但目前现场管理依旧很混乱,浪费了大量的周转时间。”
● “入职的时候,行政人事部给了一份岗位说明书,但我忘了放哪去了,反正也没有什么用处。”
● “领导经常会给我分配新任务,我也不清楚这些任务是否属于我的职责范畴,这让我感到有些迷茫。”
● “在与其他部门的同事合作时,有时会出现职责重叠的情况,导致双方都不清楚某项工作究竟该由谁负责。”
● “岗位说明书上列出的职责太多、太杂,我很难分清哪些是主要任务,哪些是次要任务。”
● “我一直很努力地工作,但感觉缺乏明确的晋升路径。我不知道自己需要达到什么标准才能获得晋升机会。”
● “我觉得公司应该提供更多的内部培训和发展机会,帮助我们提升技能和能力,为未来的晋升做好准备。”
● “有时候,我感觉晋升更多取决于与领导的关系而不是工作表现,这让我觉得很不公平。”
● “我已在公司工作多年,但从未获得过晋升的机会。这让我感到非常沮丧,也让我怀疑公司是否真的重视员工的职业发展。”
● “我希望公司能够建立一个更加完善的职业发展体系,为员工提供多元化的职业发展路径和机会。”
二、原因分析
中小民营企业之所以在岗位体系设计方面存在上述问题,主要有以下两个
113
方面的原因。
1. 缺乏专业知识和技能
行政人事部和管理团队缺乏开展岗位工作分析和岗位价值评估的专业知识和技能,不了解如何科学地推进这项工作,更不可能建立起完善的岗位工作分析和价值评估制度。这导致在具体实施过程中出现较大偏差。
以大部分中小民营企业为例,由于缺少相应的专业知识和技能,在编制岗位说明书的过程中,往往会出现以下情况。
(1) 行政人事部越俎代庖。中小民营企业往往把岗位说明书的编写工作推给行政人事部,认为这是行政人事部的工作。行政人事部虽然对岗位工作分析和编制岗位说明书的方法有一定了解,但并不熟悉实际业务,也不了解业务开展过程中存在的问题。这必然会导致行政人事部编制的岗位说明书脱离企业的实际情况,自然也就不具备实际应用价值。
(2) 岗位说明书不规范。很多企业的岗位说明书只是单纯地罗列了一些岗位职责,并非真正意义上的岗位说明书。一份规范的岗位说明书应当全面反映岗位及岗位任职者的信息。
2. 管理者的重视不够
大部分的中小民营企业,包括领导层在内的管理者,对岗位工作分析和岗位价值评估的重要性认识不足,对相关工作不够重视,这直接影响了岗位说明书编制工作的质量和效果。具体体现在以下四个方面。
(1) 缺少员工参与环节:在岗位说明书的编写中,管理者认为岗位员工或部门负责人不具备编写能力,所以在编写的过程中没有让他们深度参与,基本由行政人事部包办,导致岗位说明书的实用性较差。
(2) 不愿投入太多资源:管理者认为企业规模还小,没有必要花费过多的人力、物力和财力在岗位工作分析和岗位价值评估工作上。这种观念导致相关投入不足,从而影响了评估的准确性和公正性。
(3) 忽视人才管理方面的应用:管理者对编写岗位说明书的目的不明确,未能充分认识岗位工作分析和岗位价值评估在薪酬管理、绩效管理、员工培训和发展等人才管理环节中的应用价值。导致管理者无法依据岗位说明书监督、指导并考核下属的工作,员工也难以参照岗位说明书将工作做到企业规定的标准。另外,还导致企业无法充分利用岗位评估结果,为员工职业发展、晋升和轮岗等决策提供有效指导。
114
(4) 忽视动态管理机制:管理者认为岗位说明书和岗位价值评估结果可以一劳永逸,没有根据企业的发展变化持续对岗位说明书进行优化和完善,也没有对岗位价值评估结果进行调整。这导致岗位说明书的内容未能及时更新,更没有建立动态的管理机制。
三、方案措施
岗位体系设计肩负着夯实企业人力资源管理基础的重任,是构建企业人力资源管理体系的起点和基石。因为岗位工作分析和岗位价值评估的成果贯穿了人力资源管理的各个环节,并打通了人力资源各项管理制度的内在联系。
经过多年咨询项目经验的积累,结合长期对人力资源专业的学习和研究,我抽丝剥茧、高度凝练出岗位体系设计的“两项基础工程”解决方案。
(1) 岗位工作分析工程:包括岗位工作分析方法、岗位说明书编写过程,以及岗位说明书的实际应用。该工程的重点成果是各岗位的“岗位说明书”。
(2) 岗位价值评估工程:包括岗位价值评估方案、岗位序列、岗位等级,以及岗位价值评估结果的实际应用。该工程的重点成果是各岗位的相对价值点数,即“岗位价值评估结果汇总表”。
以下围绕岗位体系建设的“两项基础工程”,做具体而详细的介绍。
(一)岗位工作分析工程
从人力资源管理实践角度讲,岗位工作分析又被称为职位分析或工作分析,它是针对与岗位相关的全部信息(包括岗位目的、上下级关系、工作内容、岗位权限、专业知识、专业技能、晋升通道、薪酬标准、考核标准、工作环境等)展开收集、整理、分析和汇总,进而形成岗位说明书的过程。
岗位工作分析是一项专业性、技术性、操作性和延展性都很强的工程,是企业开展人力资源招聘配置、培训开发、薪酬管理、绩效管理等工作的基础,对提升人力资源管理水平起着不可估量的作用和价值。
115
每一份完整的岗位说明书都需要经过成立专项小组、收集岗位信息和编写岗位说明书三个步骤才能完成,即“三步成书法”。
1. 成立专项小组
专项小组包括企业领导、行政人事部负责人、各部门负责人及员工代表,也可以邀请外部咨询顾问进行协助。同时,组织专项小组成员对岗位工作分析的相关基本知识、实施方案及具体要求展开培训学习,促使大家就岗位说明书的编写工作达成高度共识。
2. 收集岗位信息
岗位工作分析的方法和工具有很多种,其中问卷调研是最适合的工具。在发放调研问卷时,可以根据企业的实际情况灵活安排,既可以一次性发放至所有岗位,也可以根据岗位的优先级,分批次先行发放至部分重点岗位。各岗位员工代表填写完成后,将问卷提交给岗位工作分析专项小组用于分析。
以下是我总结拟定的 ×× 公司岗位工作分析调研问卷,供大家参考使用。
×× 公司岗位工作分析调研问卷 此调研问卷是为编写各岗位的说明书而设计的,是公司编写岗位说明书的重要依据。此次调研活动对促进公司的规范化管理有重要意义,请您接到问卷后按要求认真填写,并及时转交行政人事部。如有任何疑问请咨询您的直接上司,或向行政人事部寻求帮助。 (一)被调查人基本情况 姓名: 部门: 岗位: 最高学历: 所学专业: 岗位工作: 年 入职时间: 年 月 日 现岗位工作年限: 年请选择您这次要分析的岗位名称: (二)请围绕您选择的岗位做详尽描述 1.岗位及工作关系描述 (1) 因工作关系需要经常与公司内部哪些部门或岗位进行沟通? 沟通的频次、方式是什么?沟通中存在的问题或困难有哪些?通过什么办法解决较为合适? (2) 因工作关系需要经常与公司外部哪些部门进行沟通 ? 沟通的频次、方式是什么?沟通中存在的问题或困难有哪些?通过什么办法解决较为合适? |
116
(3)您认为您在公司的其他哪些岗位得到锻炼后,会对履行本岗位职责有很大帮助?请说明您这样认为的理由。 2.岗位工作职责描述 (1) 请简述本岗位的作用和重要性。 (2) 请简要概括本岗位的主要工作职责。 (3) 按重要程度列举本岗位的具体工作职责条款,并说明履行每一项工作的周期、工作标准的依据,以及工作成果的信息载体及其流向与保管期限。请注明每项工作的绩效考核重点。(参照下表格式填写即可) (4) 您认为本岗位工作职责是否完备?如果不完备,还应该增加其他哪些职责?请注明。 3.胜任本岗位应该掌握的知识范围 (1) 企业知识(是指作为该岗位员工应对企业的了解程度,是融入企业的前提条件。请从以下三个方面列举,说明您是通过哪种方式了解企业的?您了解的程度如何?) ① 作为企业的员工,应该了解的知识有哪些? ② 作为本岗位员工,应该重点了解的知识有哪些? ③ 为了更好地开展工作,还应了解哪些方面的知识? (2) 专业理论知识(是指做好该岗位工作应该具备的基本知识结构,请列举并说明您掌握的程度,以及通过哪种方式掌握的)。 (3) 业务操作知识(要成为该岗位的一名合格员工,应该掌握同工作密切相关的业务操作标准、管理规定、工作流程、作业指导等)。 (4) 您认为本岗位掌握以上知识是否完备?如不完备,还应了解或掌握哪 些方面的知识?您建议通过哪种途径获得和掌握这些知识? |
117
4.胜任本岗位应具备的专业技术或技能 (1) 列举本岗位经常用到的设备,并描述其特性及注意事项。 (2) 列举本岗位经常用到的工具或软件,并描述其特性及注意事项。 (3) 您是否认为除掌握上述技能外,还应该掌握其他技术或技能?如果是,请列举。 5.本岗位的其他相关问题 (1) 按出现频率的高低顺序,列举本岗位发生过的质量问题种类(含质量事故),并分别简述其产生的原因,您建议如何解决或预防 ? (2) 公司或本岗位的主管对该岗位的考核有无定量指标 ? 如果有,是哪些? (3) 若想从本岗位晋升到主管,您认为应该从哪些方面提升自己? |
3. 编写岗位说明书
岗位说明书是企业各级管理者和岗位员工管人理事的基础,也是推动企业知识管理、流程管理、有效沟通、团队协作,以及建立学习型组织的重要手段。
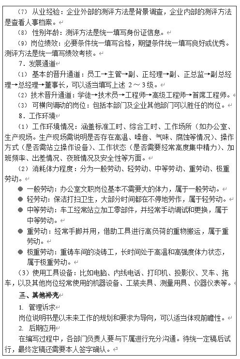
岗位说明书的模板有很多种,一份相对完整且规范的岗位说明书,至少涵盖岗位基本信息、岗位概述、工作职责、主要权限、绩效指标、任职资格、发展通道、工作环境这八个方面的信息。
岗位说明书的初稿,建议由填写岗位工作分析调研问卷的员工代表和该岗位的直接上级共同完成,随后统一提交给行政人事部审核,最后由岗位工作分析专项小组审核定稿并试行。
以下是我总结拟定的两个岗位说明书模板,每个模板都附带一个参考案例。目前管理基础较为薄弱的企业,可以采用模板A,后续再升级完善;而已经有岗位说明书基础的企业,可以采用模板 B。
关于岗位说明书的编写指引,本章以岗位说明书模板 B 为蓝本展开。
118

(二)岗位价值评估工程
鉴于岗位价值评估对中小民营企业来说较为陌生,在正式介绍岗位价值评估工程前,有必要先简单介绍一下岗位价值评估的基本知识,包括何为岗位价值评估?为何进行岗位价值评估?如何实施岗位价值评估?
1. 何为岗位价值评估
岗位价值评估,也被称作职位评估、岗位评价或岗位测评,是通过对单个或多个岗位(非个人)进行多维度分析,以评价该岗位在所有岗位中,对企业价值贡献的大小及重要性程度的高低。
我们可以从以上定义中看出,岗位价值评估有三个要点。
(1) 评价对象:是对岗位本身所具有的特性(如任职基本条件、知识技能、解决问题难度、战略地位、职责范围、工作条件等)进行的评价,而不是
130
对岗位的任职者进行评价,遵循的是“对岗不对人”的原则。
(2) 相对价值:反映的是岗位的相对价值,而不是绝对价值。
(3) 价值贡献:是对每个岗位在企业所有岗位中的重要性排序,通过排序可以对不同岗位间的贡献价值进行衡量与比较。
2. 为何进行岗位价值评估
岗位价值评估在岗位工作分析的基础上起着连接企业薪酬体系的桥梁作用。因为需要依据岗位价值评估的结果来确定各岗位在薪酬体系中的职等、职级。
岗位价值评估是企业实现薪酬支付公平、公正的重要手段,也是构建企业利益分配机制和员工激励机制的基础。
总体来讲,岗位价值评估有四个重要意义和三个具体应用。岗位价值评估有以下四个重要意义。
(1) 科学、合理地评估各岗位价值的大小。
(2) 真实反映各岗位贡献度或重要性的高低。
(3) 公平、公正、客观地确定各岗位的等级。
(4) 为岗位分析和薪酬体系设计提供依据。岗位价值评估有以下三个具体应用。
(1) 用来确定岗位的级别,即岗位的工资级别。
(2) 用来分配薪酬的额度,即确定岗位工资结构和水平。
(3) 用来设计员工的职业发展通道及工资晋级。
岗位价值评估结果在企业薪酬设计中的应用操作,将在本书第八章“人才激励”中详细介绍。
3. 如何实施岗位价值评估
关于岗位价值评估的方法,国内外有很多版本,在此不再赘述,若感兴趣,可以进行网络搜索。在完成多个中小民营企业的薪酬体系设计咨询项目后,我们最终总结出了“七步有果法”这一薪酬设计模式。
所谓“七步有果法”,就是通过七个步骤完成岗位价值评估工作,顺利得出岗位价值评估结果。这七个步骤分别是成立评估小组、确定岗位编制、选择付薪要素、确定评估方案、召开评估会议、分段实施评估与汇总评估结果。接下来,将对这七个步骤逐一进行简单的介绍。
131
该小组也可以称作评估委员会,小组成员一般由企业管理层、外聘专家或顾问,以及观察员组成。企业管理层包括企业领导和部门负责人,观察员则是邀请相关部门的班组长或员工代表。需要注意的是,观察员仅列席旁听,不参与岗位评分。
评估小组的成员有以下四项职责。
(1) 全面了解被评估岗位的工作内容和任职资格(参见“岗位工作分析工程”的成果)。
(2) 知道并理解岗位价值评估的实施方案。
(3) 全程参与岗位价值评估会议,执行评估方案。
(4) 向员工解释岗位评估的意义及相关薪酬问题。
确定企业所有岗位的岗位编制清单,直接应用第四章“组织架构设计”的成果即可。
我们借鉴“美世岗位评估工具 2.0”,选择了任职基本条件、专业知识、沟通难度、解决问题难度、监督范围、职责范围、战略地位和工作条件八个付薪要素,作为岗位价值评估的八个维度。建议中小民营企业直接使用即可(具体见 P140 附件 5)。
岗位价值评估小组需讨论并确定开展岗位价值评估工程的具体实施方案,包括时间、地点、人员、议程、培训资料、评估工具等。经过多次实践操作,我们已经总结出一个岗位价值评估方案模板,后续将提供给大家参考使用。
根据讨论确定的会议议程,按照方案约定的时间,由行政人事部或聘请的咨询顾问主持,正式召开岗位价值评估会议。具体会议议程可参考方案模板。
一般来说,中小民营企业往往拥有几十个甚至上百个岗位。若通过一次会议就评估完所有岗位,则会议的时间会很长。为了提高评估效率,可以分两个阶段实施评估。
132
第一个阶段:可以选择 15 ~ 20 个标杆岗位,评估小组先对这些标杆岗位进行集中评估,待统计完标杆岗位的评估结果后,再进行第二阶段的评估。
第二个阶段:可以采用两种方式评估,第一种方式是由各部门的负责人参照标杆岗位的评估分数,分别对剩下的岗位进行评估,其他小组成员不用参与;第二种方式是将相关资料直接发给评估小组成员,让每人参照标杆岗位的评估分数,分别对剩余岗位进行评估。企业可以根据实际情况,选择其中一种方式。
行政人事部负责人或咨询顾问老师,负责收集岗位评估小组成员对所有岗位的评估结果并制作评委投票评分表,接着按岗位进行汇总分析(见 P139
《×× 岗位评委评分统计表》)。
首先,计算要素平均分。在统计分析时,把所有评委的评估分数,去掉一个最高分与一个最低分,然后对每个要素的得分取平均值,该平均值即为每个要素的最终得分。
其次,计算加权总分。针对每个岗位,根据各要素的最终得分,计算其加权总分,以此作为该岗位的总得分。
计算公式:加权总分=任职资格得分 ×10% +专业知识得分 ×10% +沟
通难度得分 ×10% +解决问题难度得分 ×15% +监督范围得分 ×15% +职责
范围得分 ×15% +战略地位得分 ×15% +工作条件得分 ×10%
最后,把所有岗位的加权总分汇总在一张表里(保留一位整数即可),即为 “岗位价值评估结果汇总表”。
以下是我修改后的“岗位价值评估方案”参考模板,以及相关的附件工具,大家可以参考使用。
岗位价值评估方案 一、评估委员会 1.成立评估委员会 (1) 企业管理层(× 人):名单…… (2) 顾问老师(× 人):名单…… (3) 观察员(若干人):各部门班组长及员工代表,参与本部门的旁听,不参与对岗位的评分。 2.小组职责 (1)全面了解被评估岗位的工作内容和任职资格。 |
133
(2) 清楚并理解岗位价值评估的实施方案。 (3) 参与岗位价值评估会议、执行评估方案。 (4) 向员工解释岗位价值评估的意义及相关薪酬问题。二、为何要进行岗位评估 (1) 确定每个岗位在企业中的地位,对不同岗位之间的贡献价值进行衡量比较。 (2) 是对岗位本身所具有的特性(任职基本条件、专业知识、沟通难度、解决问题难度、监督范围、职责范围、战略地位和工作条件)进行评价。 (3) 评价对象是岗位,而非任职者,遵循“对岗不对人”原则。三、岗位评估结果的应用 (1) 确定岗位级别的手段。 (2) 薪酬分配的基础。 (3) 员工职业发展和晋升路径的参照标准。四、岗位评估的步骤 (1) 确定部门岗位编制,并对岗位进行分类(岗位序列)。 (2) 确定并定义影响岗位价值的共同付薪要素(共计八个要素)。 (3) 对每个付薪要素给出不同的分数,分数的大小视这个因素在全部付薪要素中所占的重要性而定。 (4) 对每个要素进行分级,给出每级所对应的分数。 (5) 评估委员会的成员根据岗位评分标准,给出各个岗位在每个要素项上的得分,再把所有评委的评估分数去掉一个最高分和一个最低分,然后对每个要素的得分取平均值,该平均值即为每个要素的最终得分。 (6) 针对每个岗位,根据各要素的最终得分,计算其加权总分,作为该岗位的总得分。 计算公式:加权总分=岗位任职资格得分 ×10% +专业知识 ×10% +沟 通难度得分 ×10% +解决问题难度得分 ×15% +监督范围得分 ×15% +职责 (7) 范围得分 ×15% +战略地位得分 ×15%+ 工作条件得分 ×10% (8) 以加权总分对所有岗位进行排序,按照一定的级差分段,确定每一个岗位的具体等级。 |
134