(一)变革前的工作习惯及问题

:稽核部门成立了,团队也组建了,接下来就要对稽核员进行专门的培训。第一,变革前,企业管理人员在抓执行的时候,往往把执行看成是别人的问题,没有从自己身上找原因的习惯。
:这就只是抓个形式而已。
:他们总是口头上对员工说,这件事情要做,要执行。把执行看成是别人的问题,没有从自己身上找原因的习惯,他也不会检讨自己到底检查了多少次。
第二,企业管理人员往往对别人的要求高,总是抱怨下面的人执行力不高,总是不按照规定做,抓执行的人员本身对公司规章制度的服从性也并不高。
第三,管理人员对检查、稽核的方法不了解,只能凭自己的经验和责任心检查。就是想起来了就去查一下,没想起来就算了,这件事情就过去了。
第四,管理人员将检查看成是找别人的麻烦。
:检查确实是在找别人的问题。如果都没问题何必去检查呢?你怎么看找别人的问题和找别人的麻烦?
:找别人的问题针对的是事情,事情做得不好当然要检查;找别人的麻烦针对的是人,我觉得这是核心。
:其实找别人的问题也可能就是找别人的麻烦,但也可能是在帮别人解决问题——问题找到了,稽核员帮他解决啊。稽核员找到问题告诉他,让他知道,或者他解决不了,稽核员可以想办法告诉老板,动用公司的资源来帮他解决,这实际上是帮他减少麻烦。所以找别人的问题也可能是找麻烦,也可能是帮别人解决问题,这就要看稽核员的心态。
稽核员的心态非常重要。稽核员应该保持怎样的心态呢?他是在找问题不是在找麻烦,是找问题然后帮别人。以帮别人的心态做检查是稽核的要点。你还记得吧,欧博稽核部成立时我一再交代:第一,绝对不能跟项目组老师闹对立;第二,要始终记得你跟所有项目组组长是平级;第三,人的事情你没有权力处理,只有我有权力,你只需把情况告诉我。我觉得这些对整个欧博公司稽核部的运作是有很大作用的。
:要不然稽核部就会陷入那种人跟人之间的不停纠缠里去,反而又不关注事情了,这就违背了成立稽核部的初衷了。
:稽核部就会越位,从事情越到人上面去。如果有一件事情员工没执行,没做好,稽核员就会认为他跟自己对着干,就会认为他这个人就是这么糟糕,然后稽核员就要做主观评价,对这个人产生各种情绪。
:被稽核的人就也会感受到这种情绪,他就觉得稽核员总是针对他,然后就不去管事情了。
:这样就离开事情而发生人与人之间的斗争了,就没完没了了,所以我觉得要界定清楚稽核部是干吗的。稽核部是查事的而不是整人的,是查事帮人的,这个定位非常重要。
(二)变革后的做法

:针对只管别人,不从自己身上找原因的工作习惯,欧博老师强调以后碰到稽核的问题,稽核员要先问问自己检查了没有、检查了多少次。当时有稽核员反馈,说其他部门的执行力不强,总是影响他的稽核工作。欧博老师就反问他一句:“你检查了没有,你自己检查了多少次?”并要求他们讲别人的问题之前先自我检讨一下,看自己检查了这些事情没有。
:所以,以后再碰到下属不执行,谈别人的执行力之前,企业的人要首先反问一下自己检查了多少次,自己的检查力怎么样。检查力跟执行力相对应,没有检查力哪有执行力。
:针对执行人员自身服从性不高的问题,项目组老师推出的变革动作是每天下班后组织稽核员进行军训(基本军事步伐的训练)。既然成立了稽核部,对于稽核员我们就要有一个基本的服从性的训练。每天下班后我们就组织稽核员进行一些基本的军事训练,如立正、正步走等基本步伐训练。
:这应该是由部队出来的人来培训。
:他们的保安队长是从部队出来的,就由他对稽核员进行训练,训练持续了三周左右。
:训练让稽核员产生一种精神状态,树立一种精神风貌。
:新选拔上来的稽核员以前没干过稽核,对稽核方式、方法也不了解,怎么办?项目组的做法是首先让稽核员和欧博老师同在一个办公室,具体的工作由欧博老师直接分配,分组帮扶。例如吴永和老师是这个项目组的组长,他负责帮扶廖助理和总经理助理高钜辉;鲁老师帮助喻海平这名稽核员;李老师帮助陈华明和李金这两名稽核员,当这些稽核员有问题的时候可以直接找他们。
:这是一个非常好的办公方式,大家联合办公,不会有距离感。
:在开展稽核的前期,由欧博老师带着稽核员一起下去检查,在稽核过程中手把手教稽核员应该怎么做。为帮助稽核员尽快熟悉和掌握稽核方法,项目组还制作了《稽核培训手册》发放给稽核员学习,并在每天的碰头会上用5分钟的时间检查稽核员的学习情况。
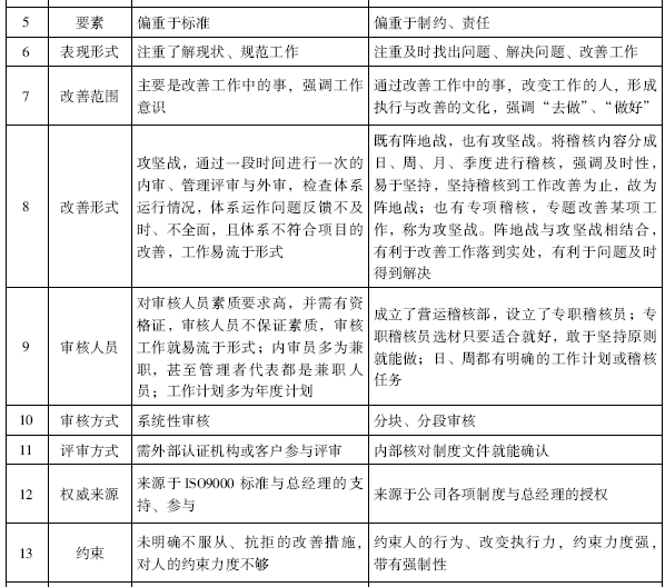
在这本《稽核培训手册》里面,有关于稽核的所有内容,包括稽核部成立的目的、意义、组织分工、稽核的做法及表单。这本培训手册还将ISO体系跟稽核体系的区别列了出来,让稽核员清楚地知道推ISO、推流程和抓流程执行有哪些区别(具体如表5-1所示)。
表5-1 ISO9000质量管理体系与欧博稽核体系对照表



:表5-1是个重点。我记得日本麒麟啤酒公司在深圳的工厂曾专门派了6个人来我们欧博学习、了解我们的稽核模式,对我们的稽核充满了浓厚的兴趣。当时我就交代赵贵忠等几位有经验的老师做了这张表,我们把这张对比表简单说明一下。
:第一,前提不一样。ISO来源于欧洲,在西方文化中,按标准做事是理所当然的事情,所以ISO文件更多的是标准。
:也就是说我们现在碰到一个问题,什么问题?就是ISO文件主要是标准,检查所占的比例不大,文件里面绝对没有奖罚。所以,现在一谈到怎么管好中国的企业,外国人就说不能进行奖罚,进行奖罚就是侵犯人权。外国人一来验厂,我们很多项目的老板就赶紧把我们做的文件,包括他们企业自己做的一些奖罚制度文件收起来。为什么?因为这些有关奖罚的制度文件在外国人那里是不过关的。外国人要维护人权,他认为不能进行奖罚,这些老板就只能奖不能罚。
但这些老外们忘了,经过一、二百年的工业化进程,他们的职业化训练已经完成了,而我们才刚刚开始。基本的职业化素养他们已经都有了,制订出标准就好办了。标准一定出来,外国人二话不说就去执行,这已经成为他们的习惯,这就是职业素养。
但对中国人来讲就不是那么回事了,如果按照外国的做法,只定个制度、标准,他会执行吗?他不执行怎么办呢?求他吗?
我们要想一想外国人一百多年前是怎么做管理的。泰勒做科学管理时,曾经为了防身带过枪。为什么呢?因为员工不接受他的严格约束呀!现在这个时代肯定过去了,但我们的员工还没有完成职业化训练,我们还没有走过那个阶段。所以,我们就得有一些最基本的奖罚措施,我们还要通过我们的所作所为,完成对人的改造。
我觉得中国的私营企业、私营工厂真的非常伟大,它们不仅仅要为社会创造价值,还担负着完成中国国民性改造的重任。中国大量的普通劳动力的职业化素养靠谁来培养呢?靠学校吗?学校能给他们这种训练吗?连大学生都没有训练好,更别说普通的工人。所以,中国普通劳动力的职业化素养的形成就得靠工厂,主要还是靠私营工厂。说实话,我觉得中国私营企业的老板很了不起,因为他们下面的员工是一个巨大的社会群体。
中国私营企业的员工数量非常庞大,这就意味着私营企业的老板们担当着改变人的重任,他们也的确在改变着人,在为社会创造着非常大的价值。很多时候我们没有意识到这一点,即中国的私营工厂担当着对员工习性改造、职业化素养培养的重任,甚至可以说担当着国民素养提高的重任。那么,靠什么来完成员工习性的改进?靠什么完成国民素养的提高?靠严格地抓每一件事情。我觉得就这点来说,我们真的应该要向大量的私营老板、私营工厂致敬。
:我们再看表5-1中的第14点。就整个运作方式来说,ISO主要是一系列的标准文件,而欧博的稽核体系则是结合了“三九控制法”以及流程再造一些动作。
第二,在改善的形式方面(表5-1中第8点),ISO是通过一段时间之后的集中式内审、管理评审和外审来检查体系的运作状况。
:搞内审,搞外审,每年都要把ISO证书重新核实一下,那企业就搞突击:把文件重新整理一次,把表单重新做一次……说实话,ISO在很多企业成了形式。以一年为一个周期,每到审核时,企业就狠抓一次ISO流程文件的执行,抓的过程,ISO当然也有用,但如果要用它改变人就不行了。因为一年只有一次,永远改变不了任何人。就像戒烟戒一天,永远不叫戒烟,只有天天不抽那才叫戒烟。
:而我们欧博的做法是每天、每周、每月、每个季度都要进行稽核,强调检查的及时性,同时也易于坚持,直到工作改善为止。
:就是频繁的稽核。我们有以月为单位的稽核,有以周为单位的稽核,有以日为单位稽核,甚至有以小时为单位的稽核,甚至有时候一天不知道要查几次,我们很多项目做完之后光是稽核的次数加起来就达上万次。
:它会变成一种日常的工作。
第三,在改善范围方面(表5-1中第7点),ISO主要强调一种做事的方式,而我们的稽核其实是通过这些改善的事来改变人的习惯,让他以后能够持续这样做,我们的稽核强调去做并做好。
:从指导思想上来讲,ISO是把我们所做的事情进行了梳理和规范。在很多欧美国家,人们的职业素养已经基本形成,他们只是觉得有些事情大家没有规范好,没有优化好而已。在这些国家,问题的确出在事情上,而我们国家的很多中小工厂,问题不出在事上,出在人上,是很多人没把事情做到位,是很多人没有把问题解决。很多问题之所以重复出现和发生,并不是因为我们不知道怎么做,而是因为我们没有按标准做,没有按要求做,甚至是能做而不愿做。我们所讲的这二十多个案例都证明了这一点。
的确,企业的事情需要改善,而且这个改善的空间还很大,但就目前来说,只要把大家都知道的做好,企业就上一个大台阶了。我们先解决第一个问题——把知道的先做好。当我们把这些问题解决了,我们就上了一个大台阶了,我们企业的年产值就能从一年几千万元,变成一年几亿元、几十亿元了。到那个时候,也许劳动力的职业化素养就形成了,我们的问题就不仅仅是一个做不做的问题,而是更多地讨论怎么做了。那时候知识问题也许就成为我们的首要问题。但是现在,我觉得很多中小企业至少先完成对人的职业素养训练,这是社会给你的责任,你得承担。承担了这个责任就三赢:企业赢、员工赢、社会赢;不承担就三输:企业输、员工输、社会输。所以,抱怨是没有用的,要勇敢地承担起责任,这是我们对企业家发出的呼吁。
:第四,就目的而言(表5-1中第4点),ISO主要是通过系统性的控制,确保质量体系运作的完整性和有效性,而稽核是通过抓每一个管理环节、工作细节来实施控制,狠抓执行力,以提高工作效率和工作效果。
:的确,ISO最大的特点就是系统性。可以说这是ISO最大的优点也是它最大的缺点。为什么我说系统性既是它的优点也是它的缺点?ISO是一个系统性的管理标准,其涉及的内容、范围非常广泛,为企业提供了生产管理的框架,这是它的优点。但在目前企业员工职业素养低的情况下,这些东西要都做到位得要多大的成本?第一是成本问题,第二是做得到吗?企业有多大的检查力度?这些东西看似好看却没用,因为最后做不到。
在我们的这套稽核体系里,稽核的主要依据就是我们做的动作控制卡,就是把ISO里面的关键点拿出来再细化。如这份流程文件里有二三十个动作,那我们为什么要抓二三十个动作?关键动作也许就那么几个,我们只需把这几个动作抽取出来做成动作控制卡,然后反复抓,狠抓到位。抓稽核我们要明白一个道理:改造人不能天女散花,不能撒胡椒面。因为改造人的习性需要时间,要很长的时间。所以,要反复抓这几个动作。我经常说欧博的稽核不是检查而是反复检查。
频率、反复是核心要素。你看我们人做的事情有哪些没有频率?呼吸、吃饭、睡觉、喝水、走路和心脏的跳动都有频率?人的事情全跟频率相关。所以,我们不能指望一年猛抓一次ISO的执行就得到一个好的管理效果,这是违背自然规律的。当然,那些已经完成职业化训练的欧美企业可以。我们还处在职业化训练这个阶段,还不能完全学欧美企业,照搬他们的做法。我们把ISO流程里的重点动作、关键点抽出来,制成动作控制卡,然后就在这些点上反反复复抓执行。管理就在于反复,在于把一件简单的事情千万次地抓到位。
:第五,在表现形式方面(表5-1中第6点),ISO注重了解现状,规范工作,而我们的稽核体系注重及时找出问题,解决问题和改善工作。
:说实话,很多ISO专业人员会说ISO也是在解决问题,但是在实际运作过程中,很多企业就把ISO理解成规范性的工具:以前没有标准,现在我们定一个标准,从此以后大家就按这个标准做。也就是说,它更多的是让我们企业的人齐步走,但是现在企业的人到底是齐步走重要,还是摔不摔跤重要呢?
对企业来说,现在更重要的不是企业的人齐步走的问题,而是走着走着有人掉到坑里去了,有人掉到悬崖下去了,有人摔了个大跤,摔得头破血流。我们首先要解决这个问题:齐步走容易,但也不能摔死啊。就像一个人身上被扎了很多洞,全身都在流血,你只是抓他是否按时吃饭,要他到点就吃,最后血流得差不多了,人也死了。所以,现在对中小企业来讲,规范固然重要,但是解决它的实际问题更重要。我们要在解决实际问题当中去规范,就是一方面要把血堵住;另一方面要告诉他要正常吃饭。不堵住血而只让他正常吃饭没用的。所以,我觉得要抓住问题点,要在问题当中去规范、优化他们的工作。因为说实话,现在中小企业能承受这些问题的时间是多久都是个未知数。
:第六,关于审核人员(表5-1中第9点),ISO对审核人员的素质要求比较高,而且一般成为审核员要经过考试,还要有资格证。审核人员的素质不能保证,审核工作易流于形式。内审员多为兼职,甚至管理者代表都是兼职,工作计划多为年度计划。
:我到过的很多企业的内审员都是兼职,行政人员可以兼,总助也可以兼,说白一点就是应付审核的。
:而我们欧博首先要成立专门的稽核部门,设立专职的稽核员。对稽核员的专业性要求并不高,只要了解工厂的工艺情况,有良好的工作习惯就可以了。
:不需要他有太多技术方面的知识,甚至也不需要有太多的管理理论。懂得查事情,敢于坚持原则就行了。
:每周稽核、每次稽核,我们都有明确的工作计划给稽核员。
:我觉得稽核员就是个清洁工。真的,只不过是人员习性的清洁工。清洁工怎么工作?就是整天擦。如果我们请的清洁工今天彻底擦一次,擦得锃亮锃亮的,擦得桌椅都掉皮了,然后他对你说:“我下个月再来。”如果是这样,那肯定就脏得一塌糊涂了。所以,清洁工做好清洁靠的是频繁,要的是频率,而不是这一次做得有多好。
为什么我说我们的稽核员是习性的清洁工呢?因为员工哪个方面的习性还很糟,他就在哪个方面反复检查,把员工那个方面擦干净。做清洁是很简单的事情,所以稽核员的工作看起来也很简单,但需要坚持、频繁。清洁工的工作需要多大的技术含量呢?如果有人说擦这扇窗户要把擦窗器按钮调到刚好38度才能擦干净,那很莫名其妙。所以,我觉得把稽核员定为习性的清洁工非常准确,他们差不多就成为人类灵魂的工程师了。
:《稽核培训手册》还包括稽核的工作规范、一系列的表单等,这里就不一一说了。
针对稽核心态的问题,项目组推出的改善动作是,进行稽核思想、方法的培训,由欧博老师带着稽核员现场稽核,告诉稽核员应该如何进行现场稽核。

曾伟